也可直接联系我们
方式一 拨打报名热线或邮件咨询:
电话: 010-67046081
邮件: 195024562@qq.com
方式二 填写参会确认表
近期,金融、电商等高价值行业频繁遭受一类高度组织化的“银狐”木马攻击。该黑产组织已将其攻击活动升级为平台化的“欺诈即服务”(FaaS)模式,木马变种生成快、隐蔽性强,并常利用白加黑、内存加载、BYOVD驱动攻击等高级手段,精准针对企业财务、运维等关键人员。面对这类高度隐蔽且快速演进的攻击,依赖特征码与规则库的传统防御体系难以应对,导致企业安全团队普遍面临告警过载与响应滞后的问题。
为应对此类威胁,网御星云基于安星人工智能安全运营系统构建了以“行为感知、主动研判、智能处置、持续狩猎”为核心的多智能体协同防御体系,旨在实现对攻击全生命周期的精准管控与高效防御。

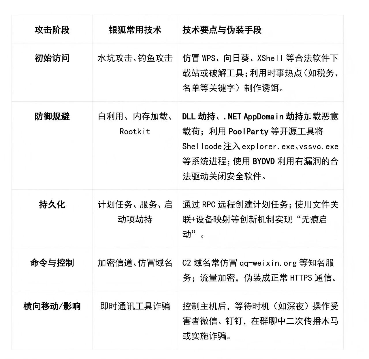
银狐攻击链分析
1.攻击模式演进:从单一传播到FaaS产业化犯罪生态
银狐攻击已从单一的恶意软件传播,发展为分工明确的“欺诈即服务”(FaaS)模式。上游提供工具与技术支持,下游实施具体诈骗活动。这种模式降低了攻击门槛,使得攻击样本变种极快,呈现多点爆发的态势。
2. 核心战术(TTPs)矩阵与防御挑战
基于MITRE ATT&CK框架,可将其攻击链梳理如下:

多智能体协同
重构高级威胁防御体系
网御星云安星人工智能安全运营系统通过行为感知、AI研判、剧本响应、威胁狩猎等四大智能体协同运作,打破数据孤岛,实现从“被动告警”到“主动防御”的转变,达成完整覆盖攻击全生命周期的精准管控与高效防御。
1.行为感知智能体:串联攻击链条,构建威胁全景视图
行为感知智能体核心作用是通过终端感知、网络感知与行为关联三个层面的运作,构建统一的威胁事件图景。
终端感知:聚焦攻击落地场景,精准捕捉攻击各阶段的细微特征。在初始访问阶段,识别双扩展名文件、仿冒图标等诱饵特征;在防御规避阶段,监控合法进程的异常行为与内存注入等无文件攻击痕迹;在持久化阶段,追踪计划任务、注册表篡改等驻留操作;在命令与控制阶段,记录进程外联的周期性“心跳”特征;在横向移动阶段,监测凭证窃取、远程执行等扩散行为。
网络感知:主要梳理攻击传输路径。在初始访问阶段,拦截恶意域名访问与高风险附件下载行为;在命令与控制阶段,识别加密通信与动态域名生成(DGA)行为;在横向移动阶段,检测内网端口扫描与管理协议滥用情况;在数据渗出阶段,监控非业务时间的大规模加密传输行为。
行为关联:通过时空聚合、因果重构与上下文富化,将碎片化的数据串联成完整的“攻击故事线”。例如,自动关联“某财务部主机发生内存注入”与“5分钟后向可疑IP发起周期性连接”这两个事件,重构“钓鱼投递→进程注入→C2通信→横向移动”的完整攻击链条,并标注资产归属、关联威胁情报,形成高保真的攻击事件记录。
2.AI研判智能体:过滤告警噪声,实现秒级精准研判
从海量告警中筛选无效信息、锁定真实威胁,是安全运营工作的核心难点。AI研判智能体模拟安全专家的分析思维,采用五维分析法实现秒级精准研判,将原本需要人工数小时的分析工作缩短至秒级完成。
维度一:攻击特征解析。聚焦攻击工具特征与时间模式,识别银狐木马特有的Shellcode加载方式、C2通信规律等核心特征。
维度二:源IP溯源。结合CMDB资产库与威胁情报,分析源IP的归属信息、历史基线数据与信誉评分。
维度三:目的IP评估。验证目的IP是否为银狐木马的C2服务器,判断相关访问行为是否符合业务逻辑。
维度四:攻击链验证。核查攻击各阶段的完整性与逻辑连贯性,匹配银狐木马“渐进式入侵”的战术特点。
维度五:影响评估。量化敏感数据泄露风险与业务影响程度,例如评估“财务部主机失陷可能导致交易数据泄露”的风险等级。
通过五维交叉验证,AI研判智能体可剔除无效告警,输出可信的威胁判定结果,实现从“海量告警”到“精准行动”的转变。
3.剧本响应智能体:自动化闭环处置,提升响应时效
攻击响应的时效性直接影响损失程度,剧本响应智能体将应急响应流程(SOP)转化为自动化智能剧本,实现跨域协同自动化处置,将平均响应时间从小时级缩短至分钟级。
当研判确认主机失陷后,系统自动匹配对应的情景化处置剧本:首先调度防火墙切断失陷主机的网络连接,遏制攻击横向传播;随后调用EDR工具执行内存转储、进程终止、恶意文件清除等取证处置操作;最终将病毒哈希、C2域名等新鲜IOC同步至全局情报库,实现全网免疫。处置完成后,系统还将持续开展验证工作,通过扫描主机确认病毒已清除,监控网络行为确保无残留通信,形成完整的闭环管控。
4.威胁狩猎智能体:挖掘潜伏威胁,实现主动防御
针对尚未被发现的潜伏威胁,威胁狩猎智能体以大语言模型为推理核心,实现从线索排查到报告生成的全流程自主调查。
接收可疑IP等线索后,大语言模型首先结合银狐木马TTPs知识库与ATT&CK框架,生成结构化调查计划,例如“查询72小时EDR告警数据+7天网络日志+用户行为日志”。
平台自动执行调查计划并回传结果后,大语言模型进行动态决策:若发现内存注入与可疑外联等强关联线索,立即深入调查攻击横向传播范围;若线索较为模糊,则调整调查方向核查身份安全情况;若证据确凿或排除威胁嫌疑,自动生成包含攻击时间线、TTP链、处置建议的完整调查报告,确保潜伏威胁被及时发现。
面对银狐木马所代表的高度产业化、持续演进的高级威胁,依赖单点防护已显不足,防御体系需向协同化与智能化演进。网御星云安星人工智能安全运营系统通过多智能体协同架构,整合终端防护、网络流量分析与威胁情报能力,实现从全局感知、精准研判到自动化响应的闭环防御。这种体系化的智能协同,推动安全运营从被动告警转向主动、持续的对抗,从而为企业构建起动态、可演进的安全能力。
【责任编辑:张伟】