也可直接联系我们
方式一 拨打报名热线或邮件咨询:
电话: 010-67046081
邮件: 195024562@qq.com
方式二 填写参会确认表
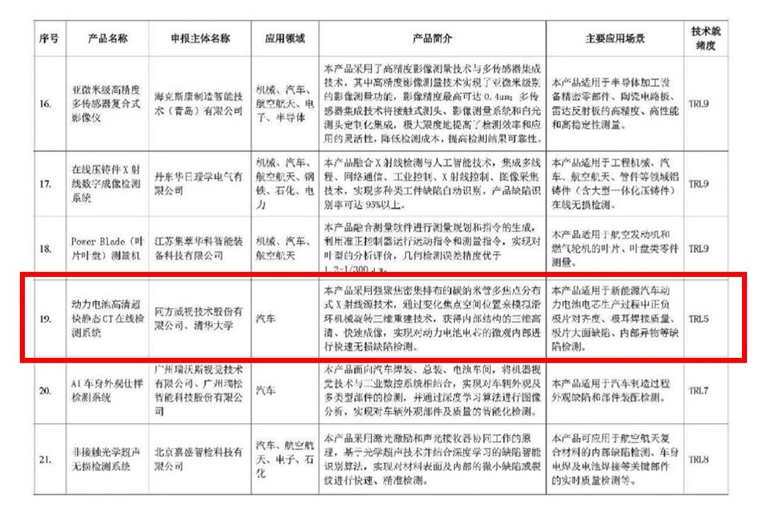
在动力电池质量检测领域,一项突破性技术正引发行业震动。由同方威视与清华大学联合攻坚的动力电池高清超快静态CT在线检测系统,凭借颠覆性技术创新与行业领先优势日前成功入选工业和信息化部《智能检测装备创新产品目录(第二批)》,标志着我国在高端智能检测装备领域实现重大技术突破。该技术继2021年获科技部“国际领先”成果认定后,再度获得国家级认可。

电池生产装上“智慧之眼”
在新能源汽车蓬勃发展的今天,动力电池的安全性直接关乎用户的生命与行业未来。同方威视推出的静态CT在线检测系统,以“无损、高效、精准”三大核心优势,为电池生产全流程装上“智慧之眼”,助力实现100%在线全检。
该系统采用了同方威视全球首创的“直线CT”技术,用碳纳米管多焦点X射线源模拟旋转扫描,无需机械转动,成像速度提升数倍,检测效率达30PPM,每分钟可完成30件电池的精密检测,远超传统检测设备;AI算法赋能精准检测,结合卷积神经网络与三维重建技术,即使数据不完整也能精准识别极片弯折、异物等缺陷,准确率超99%,堪比“显微镜级”洞察力;模块化智能设计,无缝适配不同生产线,支持24小时无间断运行,故障自预警、部件自切换,保障生产连续运行。

生产线上的永动质检员
传统电池检测依赖人工抽检或低效离线CT设备,如同“大海捞针”,漏检风险高。同方威视动力电池高清超快静态CT在线检测系统针对行业痛点,实现了三大革新。
通过高速扫描与智能线体控制,可对每块电芯的极片对齐度、焊接质量、内部异物等20+项指标进行“全身CT”,缺陷无处遁形;独创的“直线扫描+大通道”设计,直接嵌入生产线,检测效率匹配高速产线节奏,彻底告别传统CT设备需停机送检的痛点;AI算法自动定位缺陷并生成报告,设备智能监控运行状态,维护成本降低40%,人力投入减少70%。
据行业预测,2025年全球动力电池检测市场规模将超百亿,高精度在线检测设备已成为产业刚需。同方威视此项技术不仅填补了高精度在线CT检测的市场空白,其应用场景正延伸至储能电池、3C电子等精密制造领域。随着同方威视与产业龙头深化合作,全球电池制造正加速向“零缺陷时代”迈进,为新能源产业注入高质量发展新动能。
【责任编辑:张伟】