也可直接联系我们
方式一 拨打报名热线或邮件咨询:
电话: 010-67046081
邮件: 195024562@qq.com
方式二 填写参会确认表
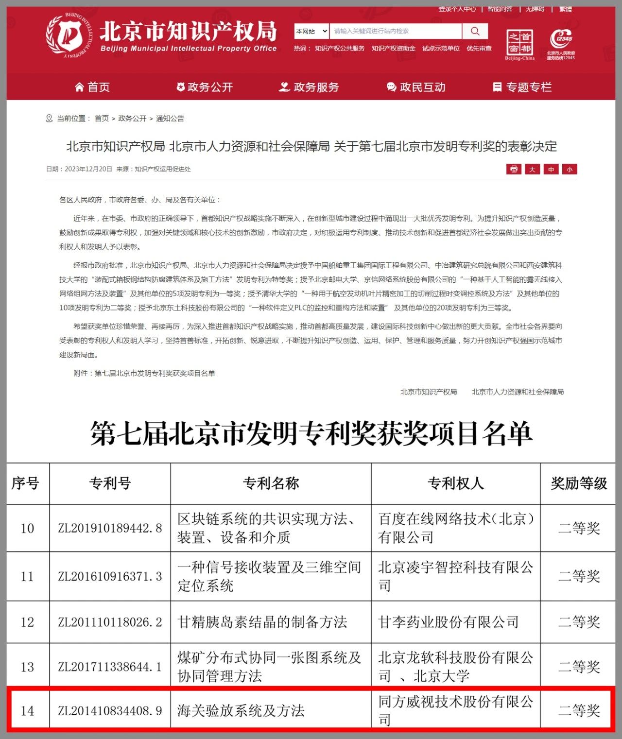
2023年12月20日,北京市知识产权局、北京市人力资源和社会保障局联合发布了《关于第七届北京市发明专利奖的表彰决定》。同方威视授权发明专利“海关验放系统及方法”获本届北京市发明专利奖二等奖。

系统集成化、数据共享化、监管智慧化
“海关验放系统及方法”是海关智能验放系统的基础和核心专利,是传统海关向智慧海关升级换代的关键技术。该专利提出了一种全新的海关智能验放系统,已广泛应用于海港、陆路口岸、边境口岸、机场、物流、大型活动等多场景。该专利以“系统集成化、数据共享化、监管智慧化”为设计理念,积极推动海关一体治理、边境协同治理、国家间合作治理,共促全球贸易安全与便利。

应用该专利可有效缩短货物通关时间
该获奖专利技术已在新加坡、哈萨克斯坦、泰国等多个项目中成功应用。其中,仅新加坡移民局、海关就有近10个场地系统集成项目应用了该专利技术。通过应用该专利技术,新加坡移民局实现了通关车辆信息自动采集与验证、业务流程自动管控、现场作业无人值守、卡口智能放行等功能,货物通关过程由原来的14分钟至20分钟缩短为3至5分钟。新加坡《联合早报》对此进行了相关报道。

同方威视注重自主研发和科技创新,注重创新成果保护。通过全面的知识产权战略布局,将知识产权的保护和应用贯穿到技术研发、市场拓展等环节,建立了完善的知识产权管理体系。截至目前,同方威视已在全球50多个国家和地区获得授权专利3800余件,荣获3项国家专利金奖,助力威视高质量发展。
北京市发明专利奖是北京市政府设立的重要奖项,设置该奖项的目的是发挥政府主导作用,鼓励创新主体的创新成果及时取得专利权,提高发明专利质量。
【责任编辑:张伟】