也可直接联系我们
方式一 拨打报名热线或邮件咨询:
电话: 010-67046081
邮件: 195024562@qq.com
方式二 填写参会确认表
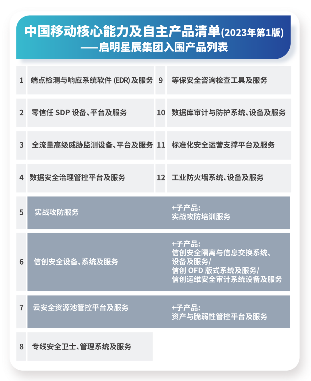
近日,《中国移动核心能力及自主产品清单(2023年第1版)》正式发布,继上期入围8款产品后,新版清单中启明星辰集团新入围4款产品及4款子产品 ,累计进入中国移动核心能力及自主产品清单12款产品(17款子产品),涉及启明星辰集团下属启明星辰、网御星云、书生电子3家全资子公司。

中国移动核心能力及自主产品清单以培养中国移动内部自主创新能力为初衷,促进自主研发能力及研发成果与生产运营结合,强化核心能力内化,覆盖公司生产运营全场景,形成了典型核心成果的规模推广态势,落地转化金额连续5年超百亿。
经过中国移动层层评审与严格评估,启明星辰集团自主研发的数据库审计与防护系统、标准化安全运营支撑平台、工业防火墙系统、云安全资源池管控平台等多款产品及服务,成功入围核心能力及自主产品清单,产品能力覆盖终端安全、数据安全、工业互联网安全、云安全等领域,充分展示了集团过硬的产品实力和研发能力,以及与中国移动战略方向的高度契合。
自达成投资合作以来,启明星辰集团积极融入中国移动战略发展大局,持续培育自主研发能力,推动研发成果向市场转化,在迭代升级的过程中不断进步,全力支持中国移动加强关键信息基础设施安全能力建设,全面适配中国移动从“连接”为主,向“连接、算力、能力”三力相加的融合转变。
【责任编辑:张伟】