也可直接联系我们
方式一 拨打报名热线或邮件咨询:
电话: 010-67046081
邮件: 195024562@qq.com
方式二 填写参会确认表
近日,国内某头部电网公司公布了网络安全全域感知与自动化管理平台项目一期工程中标结果,奇安信凭借安全咨询规划、大型研建项目开发等综合实力,成功中标该项目。该项目标志着奇安信“强研发”战略不断显效,在大型央企集团复杂项目中体现了显著的竞争优势。

该头部电网公司系国资委监管的中央企业,是关系国家安全和国民经济命脉的特大型国有重点骨干企业。近年来,该电网公司抓住产业数字化、数字产业化赋予的机遇,在电网数字化、运营数字化、服务数字化、数字产业化等方面持续发力,以数字化赋能高质量发展,加快建设具有全球竞争力的世界一流企业,为经济社会发展提供清洁低碳、安全高效的能源保障。
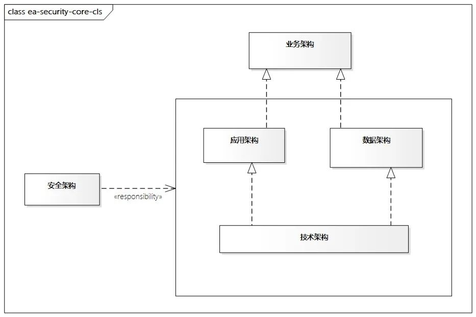
“该工程属于典型的大型研建项目,首先是规模庞大,系统众多,复杂度非常高;其次是它需要承担电网公司‘十四五’规划的落地,需要将顶层设计和落地实践紧密结合;第三是需立足整体和全局视角,综合考虑安全;最后是需严格按照软件架构实施落地,将安全架构融入企业架构之中。所有这些要求,都迫切需要基于大型研建的方法论和实践。”奇安信研发专家汪礼表示。

图:安全架构融入企业架构建设之中
本次中标某电网公司网络安全全域感知项目,不仅体现了奇安信对于大型安全项目顶层规划和体系设计的战略咨询实力,同时也验证了公司流程性组织变革带来的显著效果,尤其是大型研建项目中的综合优势,为大型安全系统建设探索出一条用企业架构方法论解决复杂安全问题的成功路径。
【责任编辑:张伟】