也可直接联系我们
方式一 拨打报名热线或邮件咨询:
电话: 010-67046081
邮件: 195024562@qq.com
方式二 填写参会确认表
企业名片
北京同方光盘股份有限公司(以下简称“同方光盘”)为同方股份有限公司全资子公司,前身是清华同方光盘股份有限公司,成立于1998年,坐落于清华大学华业大厦,注册资本4000万,是很早从事光存储安全与应用的高新技术企业之一,公司创立了光盘自有品牌——清华同方,同时光盘公司还是移动存储领域的专业制造商和光盘安全存储及数据恢复的专业服务商。
清华大学光盘国家工程研究中心(以下简称光盘中心)是国家发改委批准依托清华大学成立的指定光盘及光存储类工程研究中心。作为光盘中心的转制公司,光盘公司拥有产品研发、设计制造、销售服务的整体综合实力,将光存储的技术、产品和系统的研制、生产与市场相结合,为不同行业提供专业的信息存储解决方案及相关产品,在信息存储领域开创了多个国内记录。
展位号:1104
主推产品
清华同方档案级DVD4.7G光盘

清华同方档案级BD-R 25G光盘

清华同方档案级BD-R 50G光盘

清华同方4K录播一体机

全自动打印刻录一体机

清华同方智能光盘柜

清华同方全自动归档光盘检测仪

行业及产品类别
光存储
解决方案
华录BDR9800蓝光工程录像机-视频监控行业解决方案
一、背景分析
伴随着城市化的进程,城市规模不断膨胀,城市人口越来越多,人口的流动性也不断增大,给城市治安监管带来很大的压力。对一些治安重点监控区域,如居民小区、城区路面、商业中心、娱乐场所、车站广场、重点单位、卡口等场所实施实时监控、并进行监控录像备份,起到社会治安综合治理的效果。
随着我国教育事业的发展,高校校园建筑面积和规模迅速扩大,学校的管理工作和安全保卫工作面临新的课题.为进一步加强和完善高校的安全防范工作,预防和打击犯罪活动,防止和减少恶性事件发生,搭建平安校园。
高科技园区内工厂企业林立,为了实现园区和谐,创造一个安全、舒适、温馨的生产与生活环境,要有一套安全防范监控系统来实现音视频等监控信息的录制、存储。
随着科技信息化的不断发展和现代管理的迫切需要。更多商业小区都应该安装一套视频录制监控系统,来提高了工作人员的工作效率、降低消耗成本、实现安全防范的有力措施。
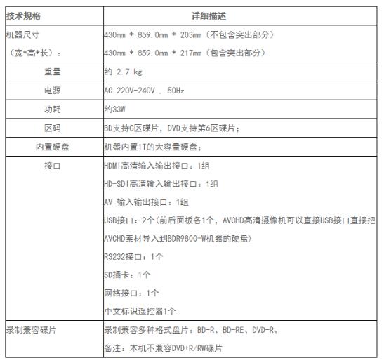
华录BDR9800蓝光工程录像机全高清1080P录制的信息清晰与完整。实现银行、医院、校园、指挥中心等重点监控区域,实时显示与保存监控信息。RS232接口可接入控制系统,安全便捷。
二、功能特性
华录BDR9800蓝光工程录像机是一台具有高清输入输出接口的蓝光录像机,满足银行、医院、校园、工厂园区等监控行业需求。机器配备1组高清HD-SDI和1组HDMI输入输出接口,可以与现有设备相兼容,根据实际需要可选择高清、标清实时监控硬盘录制,还能同时录制在本机硬盘和蓝光光盘,节省宝贵的时间;更能通过“智能刻录”功能快捷录制成BD蓝光或DVD光盘。
此外机器还配备1组AV输入输出端口及RS-232C端口,可接入现有控制系统,安全便捷。华录BDR9800蓝光工程录像机目前广泛应用各大银行、医院、校园、工厂园区等单位。
◆ 高标清视频监控录制存储专业设备;
◆ 高度整合的软硬件,一体机设计、操作简便;
◆ 高清晰的图像质量,兼容现有设备进行监控视频录制;
◆ 透过网络,实现点播或下载;
◆ 专业可靠的长时间录制存储 (内置1T硬盘);
◆ 支持SDI、HDMI、AV高标清视音频输入输出接口;
◆ 具有USB2.0、USB3.0接口、支持SD卡;
◆ 内置ITB硬盘,支持硬盘实时录制、可录制存储56天视频影像;
◆ 支持25GB/50GB蓝光光盘刻录;
◆ 支持DVD光盘实时刻录;
◆ 支持外置USB移动硬盘实时录制;
◆ 支持硬盘和BD蓝光光盘同步录制;
◆ 支持智能刻录功能;
◆ 支持预约、实时、同步录制;
◆ 支持MPEG4 AVC/H.264, MPEG-2(HybridVBR) 压缩格式;
◆ 支持网络直接下载功能;
◆ 支持硬盘文件复制到BD、DVD碟片;
◆ 支持硬盘文件(AVCHD、MP4格式)提取并导出到USB、SD卡;
◆ 支持U盘、SD卡、移动硬盘文件(AVCHD、MP4文件)拷贝到本机硬盘;
◆ 支持RS-232接口外部控制,连接中控主机。
三、设备规格

司法行业光盘打印刻录解决方案
一、系统解决方案
1、方案背景
随着法律制度的不断完善和健全,社会民主法治的推进和民众法律意识的提升,公检法也开始检视和收敛自身在执法过程中的行为。对于执法过程中的证据固定以及执法过程的数字化记录成为司法部门信息化建设的一个新的方向,司法部门以检察院、法院、公安局以及工商局和海关等执法部门代表。执法过程的公开数字记录充分体现了公平、公正、公开的执法原则。

目前数字庭审系统一般由前端采集、传输、后台控制和存储显示等几部分构成,审讯过程中会产生的海量录音录像资料,这些海量的录音录像资料需要刻录成光盘进行保存,因此存储部分中光盘刻录备份是一项必不可少的重要组成部分。传统的光盘刻录备份是用普通电脑自带光驱或光盘录像机来实现光盘的刻录备份,这种方式的弊端显而易见----几乎全部手工操作,盘面没有说明或手写很不规范且容易混淆,每次只能刻一份或两份。
传统的光盘标记方法缺点:
1)直接用标记笔在光盘封面书写,缺点是字迹易于磨损不稳定,不利于光盘长期保存,不美观。
2)利用光盘标签打印机,用普通打印机打印圆形不干胶光盘标签,然后贴在光盘封面上。优点是字迹美观、清楚、方便操作。但是在使用过程中也有一些问题:
① 打印好的不干胶粘贴到光盘时如果位置偏移,撕下重贴,很有可能破坏光盘 表面 存储介质,导致光盘损坏。
② 不干胶贴上光盘是否有利于长期保存尚不清楚,但在不干胶与盘面接触有气泡时,读盘容易出现问题;甚至在不干胶封面边缘失去黏附时,高速读盘会引起光驱故障。
清华同方全自动刻录备份管理系统克服以上这些问题,并具如下特点:
① 出版级光盘制作系统:配备光盘制作软件,海量录音录像资料集中刻录,真正实现光盘全自动刻录备份管理;
② 光盘制作软件操作简单易学、自带58 种模板,光盘版面任意设计;
③ 微压电喷墨打印技术,6 色分体墨水系统,印刷影像级盘面效果 ;
④ 机械手自动定位,光盘智能安全传送;
⑤ 扩展性强:免费提供完善的SDK二次开发包,可以非常容易的集成到原来使用数字庭审讯系统。
2、方案设备介绍及选型
全自动打印刻录一体机是同方光盘全新研发的刻录和印刷一体的设备,凭借其良好的品质和较高的性价比,轻松便捷地满足各行业对于 CD/DVD/BD(蓝光)的生产和复制的商务办公需求。6 色分体墨水系统,带来影像级光盘盘面效果,AcuGrip 机械手保护光盘传送安全无误,实现了全自动刻录备份管理,是机关单位、档案馆、司法、医疗、教育、金融、广电和影楼等行业的信息存储和传递选择。
根据目前数字庭审系统生成的海量录音录像资料,我们推荐“数字庭审光盘打印刻录一体解决系统方案”采用以下两款全自动机型的光盘印刷刻录机:
① 档案级DVD全自动打印刻录一体机TF-100DVD-A
② 档案级BD全自动打印刻录一体机TF-100BD-A

二、功能概述
◆ 档案级刻录机、长效稳定
清华同方全自动打印刻录一体机配备档案级刻录机,维护光盘刻录长时间无故障稳定运行。支持 BD(蓝光)/DVD/CD 等多种类型光盘,数据刻录加光盘面印刷。
◆ 全新 AcuGrip 机械手抓盘技术
全新的 AcuGrip 机械手包括卡爪和一个“剥离器”,无故障运行 10 万次, 机械手可实现自动定位,剥离器部分可有效防止光盘粘连或抓取多张光盘,保护安全的 光盘传送。
◆ 微压电喷墨打印技术 省墨更环保
同方喷墨打印技术,通过灵敏的电子脉冲信号来控制喷墨过程,有效控制墨滴形状和定位墨滴位置, 墨滴尺寸仅为 2.5 微微升,六种颜色的喷嘴共高达 1080 个(黑 180 支,彩色 180*5),实现 打印速度快,耗墨量少,打印精度高,色彩艳丽逼真。
◆ 六色分体式墨水系统 成就影像级光盘
可印刷影像级光盘盘面效果,高质的 6 色墨水,分辨率高达 1440×1440 dpi 的打印精度, 输出的盘面彩色图像色彩饱满,黑白图像细节丰富,层次过渡细腻,文字锐利清晰,使得光 盘盘面印刷实现影像级的输出品质。6 色分体式墨盒,由青、洋红、黄、淡青、淡洋红、黑 组成,支持墨盒颜色任意更换,操作便捷。
◆ 高品质 低成本
一套墨盒可支持 3000 张以上光盘的彩色图案印刷,若印刷文本盘面,墨水承载量可达 10000张。彩色图案打印每张仅需 0.58 元,文本打印每张仅需 0.18 元。
◆ 封闭式仓门 有效防尘 保护光盘安全
采取封闭式仓门设计,实现印刷刻录操作间与外部环境的有效隔绝。可以有效防止 尘土荡入, 同时减少外部因素对光盘刻录印刷的影响,可选配加锁保障,真正做到全程无干扰操作,进 而保护光盘和资料的安全。
清华同方档案数字化光盘解决方案
近年来,随着互联网的进一步普及应用,各企事业单位对于电子档案的存储需求量逐渐增大。而在“互联网+”的新形势下,各企事业单位将迎来更加海量电子文件信息,对有价值信息分类存档的工作量将继续增加。尽管当前普通电脑硬盘已拥有足够的容量来接受并储存在工作中所产生的电子文档。但是众所周知,计算机系统本身时常出现的软件或硬件问题也无法维护有价值资料的长期安全。因此,对重要电子文档进行拷贝并进行离线存储归档将显得更加重要。为此,北京同方光盘为您介绍清华同方档案级全自动光盘打印刻录系统。该设备可以有效应对大量的资料分类存档,在很大程度上提升文件归档的工作效率,是为档案室量身定制的专业化设备。
严格档案行业标准 档案级光盘长效保存
根据档案局规定,档案部门电子文件采用CD/DVD/BD归档,应使用档案级光盘,即光盘耐久性达到要求,各项指标优于工业指标,对光盘刻录正确率及光盘存储环境标准要求很高,同时要求光盘寿命大于20年。
清华同方档案级全自动光盘打印刻录系统,由清华同方归档光盘检测仪及爱普生光盘印刷刻录机等组成,与清华同方档案级系列光盘配套使用。其刻录特性符合档案行业标准DA/T38-2008,高达30年以上的存储寿命。该设备系统且经过多项测试,对湿度、温度等存放环境要求低,无需空调,无需数据迁移,避免介质更新时产生的电子垃圾污染。对于一般企事业单位而言,配备这种符合档案行业标准的设备将使档案室具备强大的资料分类存储功能,在很大程度上维护资料安全清晰、提升工作效率。
全自动光盘刻录打印 提升效率节约成本
清华同方档案级全自动光盘打印刻录系统,自带自动定位功能,配置有光盘输入/输出盘仓,用户只需要一次性将50-100张空白档案光盘放入到输入盘仓中,全自动光盘打印刻录机将根据需求自动的开始刻录打印,同时将完成后的光盘放入到输出桶中。真正实现无人值守,提高工作效率,节省时间。
通过无故障连续工作10万次的测试,每小时可印刷60张光盘,满足档案行业高品质的专业光盘刻录需要。此产品操作简单,全自动生产,能在繁琐严谨的档案归档过程中,很大程度上减少了人工介入,不仅提高了档案管理的效率,且从根本上减少了因人工介入而造成的数据丢失或泄密等问题。
专业档案光盘盘面设计 助力档案信息归档
清华同方全自动光盘打印刻录系统集成高分辨率的喷墨打印技术,6色分体式供墨系统,可完成高达1440dpi×1440dpi的照片级的彩色打印质量,符合档案管理高标准高品质的要求。同时盘面可定制打印不同封面信息,如档案号,归档日期,条形码等信息,让档案信息存储更具识别性,方便上架管理和查阅。清晰印刷的盘面信息可以在很大程度上降低存档信息的分类归纳难度,对于企事业单位的档案室而言,可以在很大程度上减少人工成本,节约相关人员的工作时间。
档案数据安全存储备份 档案信息长久保存
档案存储信息的完整性和数据安全性至关重要,关键数据丢失可能产生严重的后果或造成重大的损失。北京同方光盘专注数据安全存储备份及应用解决方案多年,其产品在数据安全备份方面拥有突出的优势。该光盘印刷刻录机配备高品质专业级硬件配置,安全稳定,维护各种档案等重要电子文件长期安全备份,有效保存。
目前,清华同方档案级全自动光盘打印刻录系统已经在多个档案储存领域得到广泛应用,以其品质特性发挥着显著功效,助力档案行业真正实现信息化。与此同时,因为其简洁的操作和相对低廉的价格,可以实现企事业单位档案室的硬件升级。
高性价比的政务会议高清录播刻方案,华录蓝光工程录像机
顺应 “知识化、信息化、网络化”的时代潮流,充分运用高科技手段及现代信息技术,充分利用已经建设的网络基础建设,华录蓝光工程录像机与视频会议系统有效结合,为电子政务建设打造了一个完全符合实际要求的“低成本、大效用”的录播刻平台,推动新型政务音视频公开和资源共享。
在政务会议室工程领域,目前都配备了高清摄像头和话筒、调音台、音响等扩音设备,但会议过程中的高清音视频录制存储比较欠缺,一般采用的是那种监控级别的硬盘录像机来实现,达不到高清的效果,视频码流低,画质差,音质差,音视频不同步以及播放也存在很多问题,与会议室的配置并不匹配。而一些大型的录播系统,价格非常昂贵,配置复杂,例如很多会议系统其实并不需要复杂的直播或者点播方案,还有很多希望会议的内容能够通过刻录光盘保存,便于交换和存档。华录蓝光工程录像机就是为解决这个难题提出的一个高性价比的方案。主要是针对中小会议室的单点、单路、本地录播需求,操作简单方便,画质达到广电级蓝光水准。
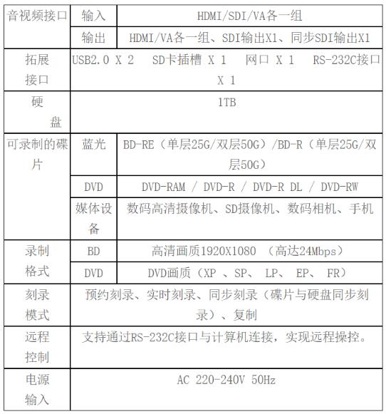
华录蓝光工程录像机BDR9800,内置1T硬盘,可进行1920*1080P全高清HDMI、HD-SDI和AV同步录音录像,并可以实时进行硬盘+蓝光光盘的双重刻录备份,还可以播放3D/2D/DVD/CD光盘。硬盘录像、高清播放、光盘刻录三大功能集于一体,遥控器操作,可一键录制,录像画质好,码流高(24M),带RS232接口,可广泛应用于会议室录播、医疗、金融、教育、音响工程、企事业单位、交通、部队、家庭、广电及影视后期制作等各个行业。
具体方案如下:

视频信号通过高清摄像头或者高清视频矩阵的HDMI引出,音频信号通过调音台红白莲花头端子引出,华录录像机有HDMI/HD-SDI/AV输入输出端子,选择好视频输入的模式,在同步输出的监视大屏看到输出的视频信号后,只需要点击遥控器“录制”按钮,即可进行高清音视频合成录制了,录制在硬盘里面的高清视频文件可以像操作普通播放机一样,随时播放、删除。
如果HDMI或HD-SDI内嵌音频,更可以一线连接,直接音视频同步录制。本机也配备了早期的AV复合视频端子,方便了一些早期视频设备的对接。
本机一大特色就是在硬盘录制的同时可以进行蓝光光盘的同步刻录,配备BD25G/50G大容量蓝光光盘可以同步无损录制高清视频信号,会议结束,硬盘和蓝光光盘也同时刻录成功,很大程度上方便会议的交互和档案化存档。
针对有些专门录音需求,也可以将调音台声音直接输入录像机进行单独的录音。如果将HDMI输出信号给高清编码器,通过网络输出,搭建视频服务器,也可以实现网络直播的需求。
产品操作示例:

产品接口图示例:

产品参数示例:

视频会议系统协同办公的建立与扩充可以改变传统的交流方式,行政会议、党务会议、业务会议、决策会议都可实时安排,实时刻录,既节约了时间又减少了费用,缩短了决策的时间与周期,提高了机关工作效率。 而华录蓝光工程录像机的应用,为视频会议起到了有益补充的作用,既可配合视频会议系统使用,又可独立使用于本地会议的录播,设备利用率高,使用范围更广。
成功案例

荣誉及资质
清华大学光盘国家工程研究中心认证, 符合DAT38-2008电子文件归档光盘技术要求和应用规范标准。
责任编辑:广汉