也可直接联系我们
方式一 拨打报名热线或邮件咨询:
电话: 010-67046081
邮件: 195024562@qq.com
方式二 填写参会确认表
智能研判预警,
大数据实时比对,
AI来助阵,
督察系统更智能、高效
……
亮点纷呈的智慧警务,
为你增添安全与保障!
7月10日至11日,由法制日报社、北京安全防范行业协会联合主办的“2023政法智能化建设技术装备及成果展”在北京国家会议中心举行。


为深化政法智能化建设,对新的科技应用和成熟方案进行成果展示,加强“智慧治理”“智慧法院”“智慧检务”“智慧警务”“智慧司法”等信息化平台建设,深入实施大数据战略,实现科技创新成果同政法工作深度融合,奋力推进新时代新征程政法工作现代化,法制日报社举办了“2023政法智能化建设创新案例及论文征集宣传活动”。
今天!
智慧警务创新案例
智慧警务创新方案
智慧警务创新产品
征集结果悉数亮相展会!
智慧警务实战高手身在何处?
在这儿!
智慧警务创新案例入选结果
案例名称:
永州“快反135”群防群治警民手机融合对讲平台
申报单位:
湖南省永州市公安局

案例名称:
全省行刑衔接数字办案体系
申报单位:
浙江省公安厅

案例名称:
卫民小微智慧服务平台
申报单位:
山东省济南市市中区公安分局

案例名称:
智慧办案系统
申报单位:
北京市公安局法制总队

案例名称:
5G+防溺水告警系统
申报单位:
江西省上饶市玉山县公安局、玉山县临湖镇人民政府

案例名称:
虚拟币监测研判系统
申报单位:
广西壮族自治区贺州市公安局

案例名称:
数字战警支援中心
申报单位:
安徽省马鞍山市公安局

案例名称:
“精兵”队伍智管全息平台
申报单位:
福建省福鼎市公安局

案例名称:
警营智慧党建
申报单位:
浙江省温州市公安局鹿城分局

案例名称:
自动机场智慧警务系统
申报单位:
海南省东方市公安局

案例名称:
全时空智能视频督察系统
申报单位:
湖南省株洲市公安局

案例名称:
树脉执法服务平台
申报单位:
山东省德州市公安局

案例名称:
“啄木鸟”重点矛盾纠纷预警管控平台
申报单位:
浙江省温州市公安局

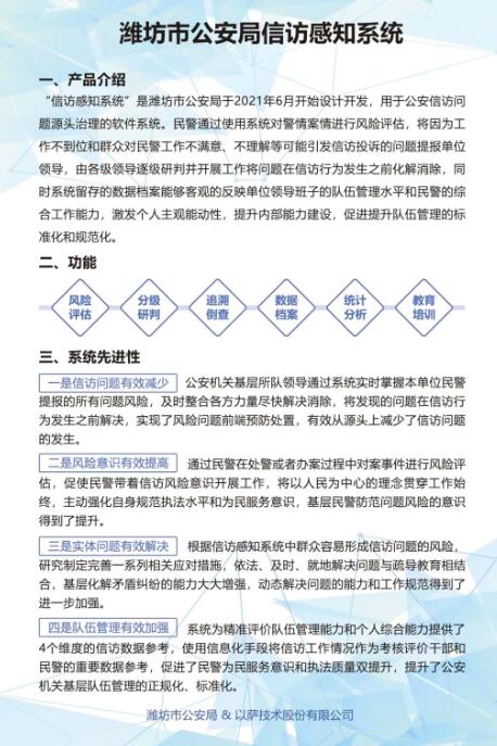
案例名称:
信访感知系统
申报单位:
山东省潍坊市公安局

案例名称:
集约化侦查办案新体系
申报单位:
浙江省衢州市开化县公安局

案例名称:
基层警务一网通
申报单位:
重庆市江津区公安局

案例名称:
公安要素管控平台
申报单位:
安徽省合肥市公安局包河分局

案例名称:
“一站式”执法办案管理中心
申报单位:
山东省青岛市公安局市南分局

智慧警务创新方案入选结果
方案名称:
大数据社区警务三维网格化实战平台
申报单位:
武汉科信云图信息技术有限公司

方案名称:
个人极端案事件研判预警系统
申报单位:
中国电信股份有限公司广西分公司

方案名称:
itc VMS可视化综合管理平台
申报单位:
广东保伦电子股份有限公司

方案名称:
非羁押人员定位管控解决方案
申报单位:
翰东技术有限公司

方案名称:
流动人口数字服务与管理解决方案
申报单位:
全民认证科技(杭州)有限公司

方案名称:
“动码印章”物电同源一体化智慧印章解决方案
申报单位:
矩网科技有限公司

方案名称:
保密会议室
申报单位:
北京华安保信息技术有限公司

方案名称:
“一站式”执法办案管理中心
申报单位:
高新兴科技集团股份有限公司

方案名称:
公安视频网建设方案
申报单位:
杭州迪普科技股份有限公司

方案名称:
当阳市公安局可视化指挥调度系统
申报单位:
武汉中地数码科技有限公司

智慧警务创新产品入选结果
产品名称:
警情案件全流程监管平台
申报单位:
南京擎天科技有限公司

产品名称:
北京市交管局网站群第三方日常运维监测项目
申报单位:
北京网景盛世技术开发中心

产品名称:
警翼4G记录仪
申报单位:
深圳警翼智能科技股份有限公司

产品名称:
5G物理防抖智能记录仪
申报单位:
济南致业电子有限公司

产品名称:
高精度虹膜人像融合识别设备
申报单位:
北京万里红科技股份有限公司

产品名称:
应急通信移动指挥平台
申报单位:
河南森源鸿马电动汽车有限公司

产品名称:
多模态审测一体综合分析仪
申报单位:
南京云思创智信息科技有限公司

产品名称:
视频智能运维平台
申报单位:
广州弘度信息科技有限公司

产品名称:
法度易法搜
申报单位:
厦门市法度信息科技有限公司

产品名称:
远鉴信息多维生物特征认证系统
申报单位:
北京远鉴信息技术有限公司

产品名称:
巨龙信息大数据建模分析系统
申报单位:
厦门市巨龙信息科技有限公司

责任编辑:广汉