也可直接联系我们
方式一 拨打报名热线或邮件咨询:
电话: 010-67046081
邮件: 195024562@qq.com
方式二 填写参会确认表
信息推送有延迟?
案件质效不够高?
风险评估不理想?
……
一键、一机器、一平台,
数字化加持之下,
检察服务不用愁!
7月10日至11日,由法制日报社、北京安全防范行业协会联合主办的“2023政法智能化建设技术装备及成果展”在北京国家会议中心举行。


为深化政法智能化建设,对新的科技应用和成熟方案进行成果展示,加强“智慧治理”“智慧法院”“智慧检务”“智慧警务”“智慧司法”等信息化平台建设,深入实施大数据战略,实现科技创新成果同政法工作深度融合,奋力推进新时代新征程政法工作现代化,法制日报社举办了“2023政法智能化建设创新案例及论文征集宣传活动”。
今天!
智慧检务创新案例
智慧检务创新方案
智慧检务创新产品
征集结果悉数亮相展会!
智慧检务如何玩转酷炫装备?
震撼来袭!
智慧检务创新案例入选结果
案例名称:
陕西省人民检察院生态环境检察指挥中心
申报单位:
陕西省人民检察院西安铁路运输分院

案例名称:
政法一体化涉走私案件办案协同平台
申报单位:
浙江省宁波市人民检察院

案例名称:
安阳市检察机关个案全流程监管平台
申报单位:
河南省安阳市人民检察院

案例名称:
未成年人抚养费执行活动大数据法律监督模型
申报单位:
四川省成都市人民检察院
成都市双流区人民检察院

案例名称:
“天检翼·侦协助手”
申报单位:
江苏省常州市天宁区人民检察院

案例名称:
全省检察机关无人机三级联动指挥系统
申报单位:
海南省人民检察院

案例名称:
“执检通”轻应用
申报单位:
上海市金山区人民检察院

案例名称:
安徽数字检察法律监督平台
申报单位:
安徽省人民检察院

案例名称:
数字检察大数据法律监督模型库
申报单位:
吉林省长春市人民检察院

案例名称:
大数据法律监督平台
申报单位:
湖北省人民检察院

案例名称:
政法机关跨部门大数据办案平台的民商事监督协同办案应用
申报单位:
山东省人民检察院

案例名称:
涉案款e缴通
申报单位:
浙江省宁波市北仑区人民检察院

案例名称:
固废治理“一件事”应用
申报单位:
浙江省诸暨市人民检察院

案例名称:
刑事执行检察“鹰眼”数智平台
申报单位:
江苏省如皋市人民检察院

案例名称:
“检爱·护苗”数字未检平台
申报单位:
徐州经济技术开发区人民检察院

案例名称:
企业合规全流程法律监督模型
申报单位:
江苏省宿迁市宿城区人民检察院

案例名称:
“检警+”
申报单位:
浙江省衢州市柯城区人民检察院

案例名称:
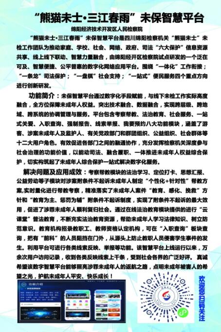
“熊猫未士·三江春雨”未保智慧平台
申报单位:
绵阳经济技术开发区人民检察院

案例名称:
独角兽驻巡一体化平台
申报单位:
辽宁省朝阳市城郊地区人民检察院

案例名称:
检察工作网桌面云大数据平台
申报单位:
陕西省榆林市人民检察院

案例名称:
司法救助一件事
申报单位:
浙江省磐安县人民检察院

案例名称:
首府e检通
申报单位:
新疆维吾尔自治区乌鲁木齐市人民检察院

案例名称:
危化品槽罐车清洗监督模型
申报单位:
江苏省连云港市连云区人民检察院

案例名称:
刑事检察办案全流程智能化辅助系统
申报单位:
安徽省合肥市高新技术产业开发区人民检察院

案例名称:
贵阳市检察机关融合公安远程询问系统
申报单位:
贵州省贵阳市人民检察院

案例名称:
交通肇事衍生犯罪监督模型
申报单位:
贵州省贵阳市息烽县人民检察院

案例名称:
雄安检察数字化办案工作区
申报单位:
河北省人民检察院雄安新区分院

案例名称:
淮安市人民检察院刑事抗诉监督模型
申报单位:
江苏省淮安市人民检察院

案例名称:
大理“天空地”案件勘检数字检察中心
申报单位:
云南省大理市人民检察院

案例名称:
数字孪生智慧办案场馆
申报单位:
江西省鹰潭市人民检察院

案例名称:
公益诉讼初查一体化平台
申报单位:
四川省泸州市人民检察院

案例名称:
“城西检察官”刑事执行检察辅助系统
申报单位:
吉林省吉林市城西地区人民检察院

案例名称:
海南自由贸易港经济金融风险识别与防范法律监督系统反洗钱子系统模型案例
申报单位:
海南省海口市龙华区人民检察院

案例名称:
“慧眼”法律监督线索综合应用平台
申报单位:
江苏省泗洪县人民检察院

案例名称:
青少年脱管大数据法律监督系统
申报单位:
沈阳铁路运输检察院

案例名称:
刑事涉案财产信息智能归集监督平台
申报单位:
浙江省宁波市海曙区人民检察院

案例名称:
大数据案件监督管理平台
申报单位:
云南省大理白族自治州人民检察院

案例名称:
如“e”智法律监督线索研判平台司法救助应用板块模型
申报单位:
江苏省如东县人民检察院

案例名称:
强制报告(医院)大数据法律监督应用系统
申报单位:
四川省仪陇县人民检察院

案例名称:
光明智慧未保云服务平台
申报单位:
广东省深圳市光明区人民检察院

案例名称:
智慧检察官办公室
申报单位:
江苏省淮安市清江浦区人民检察院

案例名称:
海州区检察院行政事务大数据管理平台
申报单位:
江苏省连云港市海州区人民检察院

案例名称:
三位一体技术支持办案模式
申报单位:
海南省海口市秀英区人民检察院

案例名称:
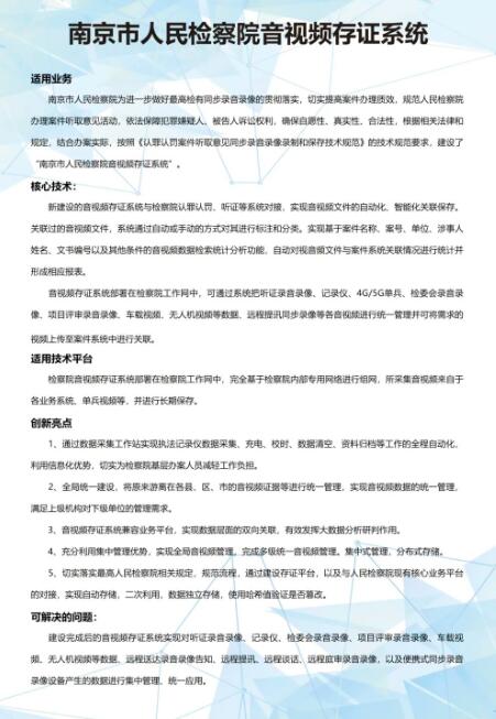
南京市人民检察院音视频存证系统
申报单位:
江苏省南京市人民检察院

案例名称:
“e鹿顺”非羁押监管教育多跨场景应用
申报单位:
浙江省温州市鹿城区人民检察院
浙江省泰顺县人民检察院

案例名称:
“三叶草”智慧未检平台
申报单位:
江苏省金湖县人民检察院

案例名称:
长三角示范区数智共享监督应用
申报单位:
浙江省嘉善县人民检察院

案例名称:
“1123”智能检察为民服务体系
申报单位:
内蒙古自治区呼伦贝尔市人民检察院

案例名称:
“E律见证”认罪认罚数字化见证模块
申报单位:
浙江省宁波市鄞州区人民检察院

案例名称:
屯昌县人民检察院智慧公开听证系统
申报单位:
海南省屯昌县人民检察院

案例名称:
云智听
申报单位:
江苏省徐州市云龙区人民检察院

智慧检务创新方案入选结果
方案名称:
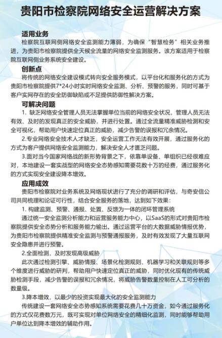
贵阳市检察院网络安全运营解决方案
申报单位:
奇安信网神信息技术(北京)股份有限公司

方案名称:
检察机关检察人员绩效管理解决方案
申报单位:
山西中汇数智科技有限公司

方案名称:
智能印章安全用印控制系统
申报单位:
北京惠朗时代科技有限公司

方案名称:
数字检察一体化远程指挥平台
申报单位:
北京三安思友科技有限公司

方案名称:
中央法务区检察服务中心一体化解决方案
申报单位:
同方赛威讯信息技术有限公司

方案名称:
航天开元数字检察整体解决方案
申报单位:
航天开元科技有限公司

方案名称:
精准量刑研判系统
申报单位:
北京市律典通科技有限公司

方案名称:
检察机关24小时自助检察服务中心
申报单位:
四川众合悦盛科技有限公司

方案名称:
检察业务数据分析研判系统
申报单位:
深圳市亚讯威视数字技术有限公司

方案名称:
大数据法律监督综合研判平台
申报单位:
江苏耐力信息技术有限公司

方案名称:
小包公大数据法律监督智能平台
申报单位:
广东博维创远科技有限公司

方案名称:
特保“6+X”检社融合数智系统应用方案
申报单位:
江苏省盐城市致新社区矫正服务中心

智慧检务创新产品入选结果
产品名称:
国密门禁和国密监控系统
申报单位:
天津光电安辰信息技术股份有限公司

产品名称:
烽火大数据法律监督平台
申报单位:
武汉烽火信息集成技术有限公司

产品名称:
云镜AI法律监督模型
申报单位:
上海南信信息科技有限公司

产品名称:
汉王影研图像处理检测系统
申报单位:
北京汉王影研科技有限公司

产品名称:
智慧办案系统3.0
申报单位:
同方知网数字出版技术股份有限公司

产品名称:
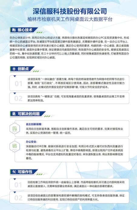
榆林市检察机关工作网桌面云大数据平台
申报单位:
深信服科技股份有限公司

产品名称:
人民检察院音视频综合管理平台
申报单位:
南京德视伟业软件技术有限公司

产品名称:
智慧云柜
申报单位:
安徽省极光智能科技有限公司

责任编辑:广汉