.jpg)
时间:2020-07-16 13:45:41 来源:
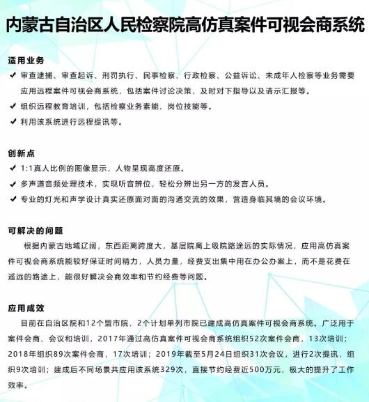
[法安导读]审查逮捕、审查起诉、刑罚执行、民事检察、行政检察、公益诉讼、未成年人检察等业务需要应用远程案件可视会...
适用业务
审查逮捕、审查起诉、刑罚执行、民事检察、行政检察、公益诉讼、未成年人检察等业务需要应用远程案件可视会商系统,包括案件讨论决策,及时对下指导以及请示汇报等。
组织远程教育培训,包括检察业务素能、岗位技能等。
利用该系统进行远程提讯等。
创新点
1:1真人比例的图像显示,人物呈现高度还原。
多声道音频处理技术,实现听音辨位,轻松分辨出另一方的发言人员。
专业的灯光和声学设计真实还原面对面的沟通交流的效果,营造身临其境的会议环境。
可解决的问题
根据内蒙古地域辽阔,东西距离跨度大,基层院离上级院路途远的实际情况,应用高仿真案件可视会商系统能较好保证时间精力,人员力量,经费支出集中用在办公办案上,而不是花费在遥远的路途上,能很好解决会商效率和节约经费等问题。
应用成效
目前在自治区院和12个盟市院、2个计划单列市院已建成高仿真案件可视会商系统。广泛用于案件会商、会议和培训,2017年通过高仿真案件可视会商系统组织52次案件会商,13次培训;2018年组织89次案件会商,17次培训;2019年截至5月24日组织31次会议,进行2次提讯,组织9次培训;建成后不同场景共应用该系统329次,直接节约经费近500万元,极大的提升了工作效率。

编辑:广汉
声明:
本网站图片,文字之类版权申明,因为网站可以由注册用户自行上传图片或文字,本网站无法鉴别所上传图片或文字的知识版权,如果侵犯,请及时通知我们,本网站将在第一时间及时删除。

征稿启事
品牌推荐更多>>