.jpg)
时间:2022-01-18 10:59:46 来源:
[法安导读]黑龙江牡丹江中院:一体化工作平台 让法院管理更智慧
近年来,黑龙江省牡丹江市中级人民法院加快智慧法院建设步伐,结合全市法院工作实际,构建起网络化、阳光化、智能化的人民法院信息化体系,面向法官、诉讼参与人、社会公众和政务部门提供全方位智能服务,推动实现审判体系和审判能力现代化。
为全面贯彻党的十九大和十九届二中、三中、四中、五中全会精神,深入落实全省法院一体化、规范化、标准化建设要求,不断提升审判体系和审判能力建设,牡丹江中院出台了《关于2020年规范发展暨推进四项重点任务工作方案》,对全市法院年度重点工作进行安排部署。
通过紧紧围绕四项重点工作任务,牡丹江中院提炼维度、细化要求、明晰责任,经过反复研究、修改,初步形成了一体化工作管理平台的框架,重点是通过数据实时采集之后的双向信息反馈,进行下一步工作指导。

平台首页最上侧为导航菜单,分为党建引领、质效提升、作风改进、考评管理和其他功能五部分。平台支持图形化地分析收结情况、结收比等数据情况,通过图像的方式直观地展示各个统计表的情况,同时预警信息也会在系统中展示。
除了要打造“软”环境,还必须要建立“硬”指标。牡丹江中院制定的四项重点工作任务目标,其中之一就是要“抓绩效考核”,不能让“干好干坏一个样、干多干少一个样”。牡丹江中院根据具体工作制定了一整套完整的考核体系,并将考核项目、评分标准、部门及个人评分、总分排名等统计模块集成到“一体化平台”中的党建引领版块,包括对支部、部门和个人的党建考核,最终成绩都会纳入牡丹江中院绩效考核总成绩。年终时,每个部门、每个人都会有排名,此项排名是牡丹江中院选人用人的重要指标。

在质效提升上,“一体化平台”集合了各业务部门审判执行数据抓取、节点实时监控、重要信息提示、司法统计分析、多网信息交互等功能,系统会自动抓取节点信息实时监控,记录各项数据指标变化,方便法官团队、诉服部门工作人员及时查看,便于及时了解鉴定评估案件进展。实现审判管理数据提取和考评工作从“崎岖路”走上“高速路”,从独立运行到与整体工作深度融合,从审判管理工作存在“盲区”到“全数据网上查询、全过程信息留痕、全方位智能服务”。同时,还在质效提升版块中形成质效作战平台。例如典型案例、优秀文书与优秀庭审进行展示、抓好信访问题的考评、推行类案检索制度、建好用好调解平台和诉讼服务体系、全力推进扫黑除恶专项斗争等。
“一体化平台”不仅提高了牡丹江中院对各基层法院和中院各业务庭室审判指标的评估效率,大大缩短了整个评估周期,还能整体把控鉴定评估工作进展,实现多方数据流通、信息共享,以信息化、智能化促进鉴定评估质效整体提升和强化人民法院监管水平。

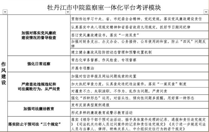
在作风改进上,坚持“查、改、治、建”一体推进,把猛药去疴与抓源治本相融通,把减存量与控增量相结合,分类施策、靶向治疗,健全司法监督制约机制和正风肃纪长效机制,确保顽瘴痼疾得到有效整治。坚持党的精神与规定,充分利用法官监督平台,发挥司法巡查等作用,对于典型案例进行反面警示。牡丹江中院干警将通过作风改进模块充分认识和理解相关政策制定初衷,敢于直面问题、勇于修正错误。

在考评管理上,针对牡丹江市两级人民法院实际情况,设计出了法院干警绩效考核系统,分为个人考核、部门考核、基层院班子考核等,建立起科学、公开、透明的绩效考评体系;结合“工作写实系统”强化内部管理,实行“日写实、周检查、月评议、季通报”的管理方式,要求干警根据自身岗位责任分工在写实评议信息管理平台系统中将履职情况及参加组织生活等情况真实、完整、精炼地加以记录,具体数据融入“一体化平台”中,实现系统数据互通;参照案件难易程度等标准,设置不同的权重系数,进一步提高案件评估工作的科学性,更加科学、合理地评价法官办案的实际工作量。案件权重系数不直接体现案件的办案质量、效率和效果,但可以较为科学合理地反映各基层法院、各业务战线和各位法官的实际工作量情况,可用于评估、测定一个法院、一个业务庭和一名法官的审理、执行案件所付出的实际工作量情况。各部门负责人可以登录一体化平台对本部门人员进行考核,由审管办进行最终考核,并进行考核结果展示。

牡丹江中院一体化工作管理平台充分利用自身优势,让牡丹江市两级人民法院干警更加了解“一体化”管理,从而深入参与到四项重点工作的建设中,推动全市法院的整体水平不断提高。
“百舸争流千帆竞,借海扬帆奋者先。”牡丹江市两级人民法院将持续深入推进智慧法院建设,有效地运用科技手段提升办案质效,不断提升人民群众满意度,用实际行动践行“打官司不求人”的庄严承诺。
责任编辑:广汉
声明:
本网站图片,文字之类版权申明,因为网站可以由注册用户自行上传图片或文字,本网站无法鉴别所上传图片或文字的知识版权,如果侵犯,请及时通知我们,本网站将在第一时间及时删除。

征稿启事
品牌推荐更多>>