.jpg)
当前位置: 首页 > 产品方案 > 方案展示 > AI大模型 >
时间:2025-10-20 10:11:46 来源:吕静波 浙江省宁波市人民检察院 任佳伟 上海交大宁波人工智能研究院
[法安导读]前言人工智能大语言模型是指具有大规模参数和复杂结构的自然语言处理模型。这些模型使用大量的多媒体数据资...
前言
人工智能大语言模型是指具有大规模参数和复杂结构的自然语言处理模型。这些模型使用大量的多媒体数据资源作为输入,并通过复杂的数学运算和优化算法来完成大规模的训练,通常基于深度学习技术,特别是变换器(Transformer)架构,以学习语言的统计规律和语义信息。这些模型能够理解和生成人类语言,包括文字和语音,并在各种自然语言处理任务中表现出色,如语言生成、文本分类、语义理解等。这些大模型在机器翻译、问答系统、文本摘要、智能客服等领域有着广泛的应用。
大模型以其在模型精度和泛化能力等多个指标上超越传统AI模型的表现,以及赋能千行百业的巨大潜力,成为当今世界各国人工智能技术发展的核心方向。特别是ChatGPT打响大模型热潮第一枪后,经过近两年的高速发展,大模型已在政府、企业等各类需求群体中建立初步认知。诸如百度文心一言、阿里通义千问等大模型开放业务场景,对外进行试点应用。通过试点应用,需求群体加深了对大模型能力和价值的认同感,进而普遍希望在未来继续增加相关预算,将大模型与实际业务进行更深入、更广泛的融合。
一、时代背景
(一) 国际人工智能巨头技术快速迭代发展
当今世界,国际人工智能巨头的快速迭代发展正成为全球科技领域的焦点之一。这些领先企业在技术创新方面一路领先,不断推动着人工智能技术的边界。其拓展应用范围的努力也日益显著,不仅加速了人工智能技术的普及,也给各行各业带来了翻天覆地的变革。2024年2月16日凌晨,OpenAI推出其首款文生视频大模型Sora。该模型能根据提示词生成长达1分钟的视频,或者扩展生成的视频使其更长,同时视觉质量相当惊艳。相比以往的视频模型,Sora的亮点非常明显,不仅对文本理解更深刻,可以准确地呈现提示词,而且能在一个生成的视频中创建多个镜头,准确地保留角色和视觉风格。OpenAI将Sora称作是“能够理解和模拟现实世界的模型的基础”,相信其能力“将是实现AGI的重要里程碑”。Nvidia发布Blackwell架构的新款GPU,并升级了软件服务,同时向人形机器人、汽车、医疗等多个行业扩展AI应用范围。3月4日,Anthropic发布新一代大模型系列Claude 3,其在多个关键领域的表现已经显著超越了包括GPT-4在内的现有顶级大模型。
随着科技的飞速发展,人工智能已经不再是概念上的想象,而是真正融入到了的日常生活和工作之中。国际人工智能巨头所开发的技术和产品,正在以前所未有的速度和规模渗透到各个领域,如医疗、金融、交通、教育等,为全球社会带来了深远的影响。
(二)人工智能已上升为国家战略
随着人工智能技术的蓬勃发展,其已被我国上升为国家战略,成为推动新质生产力的关键引擎。在这个新的历史起点上,人工智能不仅在经济领域展现出巨大潜力,更在政法工作中发挥着重要作用,促进了法治建设和社会治理现代化进程。2024年2月19日,国务院国资委招考中央企业人工智能专题推进会,强调中央企业要把发展人工智能放在全局工作中统筹谋划,深入推进产业换新,抢抓战略机遇。2024年3月,在全国两会中,“人工智能+”在我国政府工作报告中第一次被提出,象征着人工智能正在成为产业创新的关键抓手和驱动新质生产力的关键引擎。2024年3月24日,中国发展高层论坛,提出加强人工智能领域科技创新,推进人工智能伦理治理等方面发展。各央国企、高校、科研机构、各部门纷纷开始行动,陆续成立智算中心与人工智能专班。
(三)国家多部门和各地积极响应发布本地相关政策
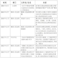
国家多部门联合发布国家级政策,不仅是对人工智能发展现状和趋势的深入分析,更是对未来发展方向和挑战的系统思考与回应。这些政策的发布,标志着政府对人工智能产业的高度重视和支持,也为产业发展与行业结合提供了重要的指导和保障。这些政策的制定充分考虑国内外的经验和实践,借鉴先进的治理理念和方法,使之既符合国情又具有前瞻性和可操作性。
2023年12月15日,国家发改委就《“数据要素×”三年行动计划(2024-2026年)(征求意见稿)》向社会公开征求意见。意见稿提出,以科学数据支持大模型开发,深入挖掘包含科技文献在内的各类科学数据,通过细粒度的知识抽取,构建科学知识资源底座,建设高质量语料库和基础科学数据集,支持开展通用人工智能大模型和垂直领域人工智能大模型训练。探索科研新范式,面向新范式需求迫切的重点科研领域,充分依托各类数据库与知识库,推进跨机构、跨学科、跨领域协同创新,发现新规律,创造新知识,加速科学研究范式变革。2024年政府工作报告将新质生产力的发展列为重点,将数字经济作为培育新质生产力的关键抓手,为数字经济的加速发展奠定了基调。具体提出要制定支持数字经济高质量发展政策,积极推进数字产业化、产业数字化,促进数字技术和实体经济深度融合。开展“人工智能+”行动,打造具有国际竞争力的数字产业集群。
2023年11月,北京市发布《行业大模型创新应用白皮书》,同时上海市发布《推动人工智能大模型创新发展若干措施》。2024年1月,浙江省发布《关于加快人工智能产业发展的指导意见》。多地发布相关政策支持本地大模型创新发展,营造通用人工智能创新生态,加快打造世界级人工智能产业集群。
二、形势分析
人工智能技术的迅速普及和应用,给检察工作带来了新的挑战和机遇。在新时代背景下,检察工作需要更加积极主动地适应和引领人工智能发展趋势,为检察工作注入了新的活力和动力。在大模型的背景下,将更加注重数据驱动、技术支撑,加强智慧数字检察建设,打造更加高效、便捷的法律监督服务体系,让人民群众感受到更加公正、透明的司法环境。应该深刻认识到人工智能在数字检察工作中应用的重要性。人工智能技术的广泛应用,为数字检察提供了全新的思路和方法,极大地提升了司法效率和服务水平。通过智能化的手段,能够更加精准地洞察社会状况、分析犯罪行为,有效预防和打击违法犯罪,维护社会稳定和安全。
也要清醒认识到,人工智能技术的发展还面临着一些挑战和问题,如数据隐私保护、算法公平性、大模型本身黑盒幻觉等问题。因此,在推进人工智能与检察工作深度融合的过程中,需要注重平衡技术创新与法律规制,加强监管和治理,确保人工智能技术的良性应用,为检察工作的现代化转型提供坚实保障。
三、当前数字检察存在问题
数字检察作为数字中国的重要组成部分,是数字中国战略在检察机关的具体体现。应勇检察长在全国检察机关学习贯彻全国两会精神电视电话会议上强调,要加快推进现代科技应用与传统监督方式的有机结合。但总体上,数字检察工作尚处于开局阶段,仍滞后于数字中国和宁波数字化转型的发展水平,还有不少问题亟需解决。一是在数字检察理念层面,对其内涵与外延的理解还比较片面,简单将数字检察与法律监督应用模型设计等画等号,而应用模型往往具有“短生命周期”特点,一次性数据筛查后即失去使用价值,加之存在数据获取难、建模难等问题,导致不少检察人员出现畏难抵触心理,尚未从根本上形成数字检察赋能法律监督的理念;二是在数字检察实践层面,数字检察的智能化程度有待提升,许多应用系统条块分割、集成不足,仅简单将线下业务搬到线上运行,而非真正对检察工作整体赋能,离“好用、管用、实用”还有不少差距,检察人员获得感有待提升;三是在数字检察机制层面,数字化项目建用“两张皮”现象普遍,检察业务与信息化融合度不够,“技术部门抓不准业务需求点、业务部门用不上数字化赋能”问题没有得到有效解决,尚未形成“业务主导、技术支撑”的数字检察工作模式;四是在数字检察基础层面,跨部门数据共享和业务协同不够,大量内生数据缺乏系统梳理,数据治理、应用成效不高;专业化人才队伍建设短板明显,尚未形成一支业务与技术兼通的复合型人才队伍。五是在数字检察资金投入层面,数字检察建设和维护需要较大的资金投入。除了初始建设成本外,系统的日常运维、安全防护、系统升级等也需要稳定的资金支持。随着新技术的出现,现有系统可能需要与新技术兼容,现有业务应用系统需要不断升级迭代以适应新的技术发展和业务需求。
四、对策建议
(一)守正创新,加快大模型在数字检察应用步伐
守正,要求在检察工作中,始终秉持法治精神,坚守法律底线,维护社会公平正义,保障人民安全和权益。创新,则是拥抱新技术,是应对时代变革的必然选择,不断推动政法工作现代化的内在动力。大模型作为人工智能的前沿技术,具有广泛的应用前景和深远的影响力。在检察领域,大模型可以为检察业务分析决策、法律服务、案件审理等提供智能化的支持和保障,为构建更加高效、公正、便民的数字法治体系贡献力量。
(二)破解技术与业务融合难的问题
建立联合工作机制:检察机关业务部门与信息化技术部门应建立一个联合工作组或专班,由检察业务专家和技术专家共同组成。定期沟通,确保技术发展与检察业务需求保持同步,及时发现并解决融合过程中的问题。根据检察机关的具体业务需求,提供定制化的技术解决方案。在技术开发过程中,应重视用户体验设计,确保技术系统界面友好、操作简便。此外,还应包括对检察人员进行的系统操作和维护培训,增强他们对技术的理解和信任,提高他们使用技术系统的能力。
(三)提升数字检察应用的智能化水平
引入先进的人工智能技术,利用大模型、机器学习、自然语言处理等人工智能技术的结合,开发更加智能的辅助办案系统。例如,通过机器学习算法分析历史案件数据,使用大模型技术,打造一个可以为各业务条线办案提供服务AI精灵助手,对在办案件信息的快速提取,为检察官提供量刑建议和案件预测,对相关法律文书的自动生成。实现类案法条或有助于办案各类信息的智能、精准推送。将各种案件要素赋予相应的标签,智能类案检索引擎自动提取承办人当前在办案件的情节特征和业务逻辑规则,通过深入分析案例文书库类案的具体结构和要素,通过算法关联出相似度最高的案例和法律法规,推送给承办人。在推送法条和案例的基础上,提供法律解释和适用建议,帮助办案人员更准确地理解和应用法律。
(四)加大对数字检察领域人才培养
创新人才培养与教育合作,与高等院校和研究机构建立合作关系,签订战略合作协议、共建共享知识图谱等模式,加强与高校、科研院所、IT企业和通信运营商等机构的长期合作。开发专门针对智慧检务的课程和培训项目,鼓励技术交流和经验分享,培养具备法律和信息技术双重背景的人才。创建实践平台,鼓励检察干警在数字检察建设中大胆应用和测试新技术,通过实践提升他们的技术理解力和应用能力。
(五)针对数据安全与隐私保护的对策
强化数据安全法规与标准,制定和更新与数字检察相关的数据安全法规和标准,确保所有数据收集、存储、处理和传输过程都符合法律法规要求。同时,建立严格的数据分类和访问控制机制,对敏感数据实施高级别的保护。采用先进的数据加密与保护技术,利用最新的数据加密技术,如量子加密通信、多因素认证等,保护数据在传输和存储过程中的安全。同时,引入数据脱敏和匿名化处理技术,减少在数据分析过程中隐私泄露的风险。通过定期培训和教育,在检察机关内部培养数据安全和隐私保护的文化,提高所有检察人员对数据保护的意识。
(六)针对数字检察大模型建设和维护成本问题的对策
分阶段实施,将全域数字检察建设划分为多个阶段,根据急用先上分类和资源情况逐步实施。这样可以避免一次性投入过多资金,同时允许在实施过程中根据反馈和需求变化进行调整。同时,考虑到技术发展的趋势和业务需求的变化,确保建设的兼容性、持续性和未来扩展性。改变政府财政单一投入模式,探索自主发展主导下的互利共赢合作模式,引导市场主体有序参与数字检察建设,打造服务于数字检察发展的良性生态圈,促进全数字健康可持续发展。
总之,人工智能大模型技术已成为推动新时代检察工作发展的重要动力和关键引擎。应当充分发挥其在数字检察中的优势和广阔前景,加强技术创新和应用,不断提升检察工作的科技含量和智能水平,为实现数字法治、数字中国的宏伟目标做出更多贡献。
责任编辑:广汉
声明:
本网站图片,文字之类版权申明,因为网站可以由注册用户自行上传图片或文字,本网站无法鉴别所上传图片或文字的知识版权,如果侵犯,请及时通知我们,本网站将在第一时间及时删除。

征稿启事
品牌推荐更多>>