.jpg)
当前位置: 首页 > 产品方案 > 方案展示 > AI大模型 >
时间:2025-11-04 11:28:51 来源:洪学农 程序 高福林 蒋燕南 安徽省安庆市中级人民法院
[法安导读]【摘 要】:依托政企联合打造“科信创新实验平台”基础,基于“六尺巷共享法庭”实践成果,通过融入AI法...
【摘 要】:依托政企联合打造“科信创新实验平台”基础,基于“六尺巷共享法庭”实践成果,通过融入AI法律大模型功能,进一步赋能人民法院诉源治理工作,集约汇集法官、基层党组织等各种解纷资源,为法官、调解员、人民群众提供更加智能便捷的普法宣传、法律咨询、流程指引、风险告知、文书生成等服务,让人民群众切实感受到公平正义就在身边。
【关键词】:法律大模型;诉源治理;安庆中院;宜调通
十三五期间,全国各级法院均建成了诉讼服务网、诉讼服务大厅、12368诉讼服务热线并上线应用中国移动微法院,为公众提供案件进展查询、诉讼程序咨询、法律意见咨询等服务。随着社会法制化进程的加速,群众对于法律问题的咨询需求与多元调解需求日益增长,但各地相关法律服务程度仍然有限,在法律咨询服务的全面性和专业化上难以全面覆盖,导致这些地群众在遇到法律问题时难以获得及时有效的帮助。
安庆中院秉承“开放学习、合作合成”理念,构建“院产学研用”五位一体的深度融合创新体系,积极探索“法院+”合作新模式,与省内知名高校安徽大学、知名企业科大讯飞、安庆电信分公司等联合打造“科信创新实验平台”及“庭审大数据校院合作基地”,融入法律大模型,结合本地六尺巷调解法,开发应用“六尺巷共享法庭”,即“宜调通”服务,着力解决基层治理,化解矛盾纠纷。
一、“宜调通”创建背景
(一)政企联合打造“科信创新实验平台”
科信创新实验平台是由我院牵头、强企参加、科研院所支撑和各类创新主体一体化共同推进的。这一平台致力于将信息技术与司法审判工作深度融合,以促进全市法院诉讼服务和审判辅助的智能化、集约化。该平台充分利用了现代科技手段,如5G移动通信技术、大数据、人工智能等。孵化了“宜审通”、“宜执通”、诉讼费监管系统、12368集约送达平台等科技创新成果,这些成果进一步提升了法院工作的智能化水平,为当事人提供了更加便捷、高效的司法服务,同时大大提升了法院工作的效率和质量。
此外,我院花费了大量精力,致力于打造庭审大数据校院合作基地,这是与安徽大学以及多家公司联合打造的重要创新。这一基地的建立旨在通过整合各方资源,共同推进庭审大数据的研究与应用,为法院信息化建设提供有力支持。在庭审大数据校院合作基地的建设过程中,我院发挥了核心作用,作为司法实践的前沿阵地,拥有丰富的庭审数据和实际案例,为基地的研究提供了宝贵的素材。庭审大数据校院合作基地的建立,不仅有助于提升法院信息化建设的水平,还能够推动司法审判工作的现代化和智能化。通过深入研究庭审大数据,可以挖掘出更多有价值的信息,为法官提供决策支持,提高审判效率和质量。同时,基地的建设还能够促进产学研用的深度融合,推动相关产业的发展和创新。
(二)“六尺巷”精神创新实践
“千里修书只为墙,让他三尺又何妨”,“六尺巷共享法庭”是法院在基层治理方面的一种创新实践,旨在将“六尺巷”典故中所蕴含的“礼、让、和谐”精神注入现代基层治理体系中。这一举措不仅是对传统文化资源的充分挖掘和利用,也是推进社会治理现代化的积极探索。通过整合多方资源,搭建一个集法治宣传、法律咨询、纠纷调解等功能于一体的综合性平台。
在具体实践中,“六尺巷共享法庭”以“源头治理、多元共治、和谐共享”为基本原则,坚持将非诉讼纠纷解决机制挺在前面,通过调解、协商等方式化解矛盾纠纷,调解不成的再由人民法院依法导入诉讼程序,打通基层司法服务“最后一公里”。
二、大模型赋能诉源治理具体应用
(一)星火法律认知大模型
星火法律认知大模型主要依托讯飞星火认知大模型的技术基础,通过对司法领域法律法规、司法解释、案件卷宗、笔录、裁判文书等司法文书进行语料清洗、知识学习和专业训练,提高大模型在面向司法业务场景下语意理解、文本生成、长时记忆、多轮对话等方面的定向能力,使大模型在检察院、法院等司法机关应用场景中,能够对法言法语、司法专业知识进行理解和学习,并能够实现与司法办案人员进行专业交互,提供面向司法领域的深度语义理解、复杂逻辑推理、多轮开放问答、要数抽取、文本归纳等能力。
通过星火法律认知大模型依托对专业知识的学习和理解能够实现为司法机关提供更加专业的服务,如在司法知识问答、案件卷宗处理、案情梳理等场景中,星火法律认知大模型能够按照法官、检察官的习惯进行相关知识回答与交互,能够在复杂的案件卷宗和司法文书中提取相关的信息构建知识图谱,并且能够根据学习的知识为当事人等法律咨询服务,为大模型在司法机关的应用提供了专业的基础能力。
(二)大模型赋能诉源治理
为弘扬发展新时代“枫桥经验”,加快运用人工智能技术助力基层矛盾化解,星火法律大模型从法律咨询、基层治理等方面深度赋能智慧司法,以“共享法庭”等创新机制为场景探索,通过运用法律认知大模型技术,提高多轮对话、知识问答、知识推荐、材料生成等方面的能力,探索提升当事人、庭务主任、法官在共享法庭集成应用中的使用体验,进一步助力“枫桥经验”深化发展。
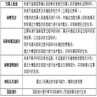
1.服务指导法官
法律法规推荐方面,以相似案例智能指引为主,结合案例库,探索以大模型技术基于案件的基本实时给出针对案情适用的相关类案链接。
同时,在案件分析方面,探索法律法规智能引用,以法律大模型结合法律法规库知识,基于案件的基本实时给出与诉讼相关的法律法规内容,并可根据输入的案情信息,归纳案件争议焦点,协助法官快速掌握案件。

2.服务调解员
服务于庭务主任,探索结合案情描述,智能推送调解策略;并进行类案推送,模型通过语义分析,在案例库中及进行智能检索并实现推送;协助庭务主任实现日常公文编写与公文/合同起草。
3.服务人民群众
率先探索服务于民间借贷、婚姻家事、劳动纠纷、房屋租赁、交通事故评估的风险评估辅助,通过司法大模型引擎输出的法律分析、行动建议、风险评估、证据指南、诉讼指引、参考文书、法律法规和相似案例中的全部或部分内容,为民众提供相关参考,生成法律意见书;
法律咨询方面,综合探索合同审查、证据完整性评估、判后答疑、多元解纷等多种智能辅助。利用机器学习算法,大模型可以对案件中的证据进行评估和分类,帮助当事人确定证据的有效性和可信度,同时,针对当事人对判后的疑问提供相关的法律解释和答疑,并提供多元解纷场景下普法宣传、常见问题、热点问题、诉讼引导和类似案例引导的大模型咨询服务。
流程引导方面,针对诉讼流程、立案流程、执行流程进行指引,基于知识梳理和大量认知Prompt任务有监督训练,通过多轮对话形式为当事人提供诉讼流程指引服务;智能申诉辅助,可为用户提供智能申诉服务,为用户提供申诉引导、建议等;
法律文书助手:辅助生成起诉状,根据用户的案情描述,用户可通过大模型辅助生成民事起诉状文书;生成调解协议,可根据用当事人输入的纠纷案情信息,自动生成调解协议书。
三、“宜调通”应用预期成效
(一)自主可控的大模型能力
基于试验平台,提供强大的研发团队和丰富的技术积累,自主完成星火大模型的设计、开发和优化,在技术上不受外部限制,可以根据服务需求和用户需求进行灵活的调整和改进。同时,星火大模型采用了多层安全防护措施,包括数据加密、访问控制、安全审计等,有效防范了数据泄露、恶意攻击等风险。此外,星火大模型还具备高可用性和稳定性,能够在大规模并发访问和复杂应用场景下保持稳定的性能表现。

从“AI模型训练”到“推理全栈”国产化,与华为等厂商深度合作,打造昇腾生态,构建软硬一体化方案,实现性能和效率得提升,纯国产化,快速部署交付、即插即用。在实现性能更优,同级别配置并发更高的基础上,有效解决智能语音国家平台的卡脖子问题,保障平台的应用及数据安全问题。
(二)全量法律数据及高质量问答数据训练
基于星火大模型,采用全量法律法规、司法解释及高质量法律咨询问答数据进行专项训练。
在法律基础数据层面,平台累计收录法律法规,含全国人大法律、司法解释、行政法规、地方法规等超200万+件;收录各类法律文书1.8亿+篇;收录裁判文书,含民事、刑事、行政、执行/保全、赔偿/制裁等1.4亿+篇。数据类别更广泛、数据的可用性更高。
参与法律大模型标准制定。1024正式发布业内首个完全对标《法律大模型评估指标和测评方法》支持国产化的法律大模型。
(三)丰富的标准化诉讼程序知识体系
平台中有丰富多样的法律学习资源,“法官大讲堂”、“检察官说法”等种类多样的普法学习视频,基层关注的“农民工权益”、“邻里纠纷”等案件只需要通过关键字便可聚焦学习,方便、快速、可供参考。
同时,围绕诉讼申请、调解、立案、送达、保全、鉴定、一审、二审、审判监督、执行等诉讼程序构建丰富的标准化诉讼服务知识体系,包括管辖、回避、诉讼参加人、证据、期间、普通/小额/简易程序、特别程序等各类业务场景的诉讼知识,提供更全面、更专业的法律咨询服务能力。
(四)便捷、高效的法律服务方式
以AI大模型融入平台应用。在专业法官缺席的情况下,通过“人机对话”和关键要素勾选自动生成“风险告知书”为基层调解员提供了有效的调解辅助。同时,通过线上登记或视频连线的方式联系法院法官,获取专业法律建议。通过平台应用的辅助,贯穿“让数据多跑路,让老百姓少跑路”的理念,从而真正发挥诉前调解实质性化解纠纷作用,做到应调尽调、能调尽调。
“六尺巷共享法庭-宜调通”的创建和实施,不仅提升了基层治理的效能,也增强了人民群众的法治意识和法律素养,同时它汇集法官、基层党组织等各种解纷资源,让人民群众切实感受到公平正义就在身边,为推进法治化营商环境和社会和谐稳定提供了有力支撑。
责任编辑:广汉
声明:
本网站图片,文字之类版权申明,因为网站可以由注册用户自行上传图片或文字,本网站无法鉴别所上传图片或文字的知识版权,如果侵犯,请及时通知我们,本网站将在第一时间及时删除。

征稿启事
品牌推荐更多>>