.jpg)
当前位置: 首页 > 产品方案 > 方案展示 > AI大模型 >
时间:2025-10-09 13:58:51 来源:王星 四川明炬律师事务所
[法安导读]【摘 要】:智慧法院作为人工智能在法律领域的主要应用场景之一,通过将人工智能和大数据技术应用于司法领...
【摘 要】:智慧法院作为人工智能在法律领域的主要应用场景之一,通过将人工智能和大数据技术应用于司法领域,促进审判体系与审判能力现代化,实现人民法院高度智能化的运行与管理。
人工智能在智慧法院中的应用前景广阔;但人工智能在法律领域发展的技术瓶颈和伦理层面,同样也将面临诸多挑战。
【关键词】:智慧法院 人工智能 司法实践
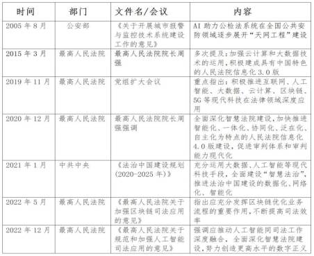
一、人工智能在法院智慧系统的发展历程:
随着人工智能技术的逐步发展成熟,人工智能在法律领域的落地应用越来越受到国家层面的高度重视。

人工智能应用于司法实践,其带来的效率和成果显而易见。未来人工智能将在智慧法院系统得到更广泛的应用,但其面临的困境也是存在的。
二、目前人工智能在智慧法院系统现状:
人工智能技术在我国智慧法院建设中主要体现在案件争议焦点分析、类案推送、量刑辅助、裁判尺度偏离预警、智能语音庭审等五个方面。
(一)案件争议焦点分析
又指人工智能辅助审判,通过司法大数据和人工智能技术的结合,给予审判系统提供大量的电子案件信息,为法官审判提供决策依据;
(二)类案推送
最高人民法院运用人工智能自主学习系统和司法大数据分析智能化技术,开发出“类案智能推送系统”,通过推理引擎、文本理解和法律专家库等技术和数据支持,法官和工作人员能够获得相关案件的辅助决策信息。
(三)量刑辅助
截至2023年3月,全国法院支持自动推荐量刑规范性司法解释的法院共计2656家,占比76.54%;支持获取刑事法定和酌定量刑情节的人民法院2648家,占76.31%;支持大数据分析提供量刑参考的法院2556家,占比73.66%。如上海高院“智能辅助办案系统”,海南法院开发“量刑规范化智能辅助系统”等,都取得不错反响。
(四)裁判尺度偏离预警
如江苏法院开发的案件“同案不同判预警平台”,依据“同案同判”原理进行计算机代码后台控制,当系统自动生成的法院判决偏离了设定的既有参数值;贵州法院的“法镜大数据系统”运用在办案系统中赋予的标准值进行案例比较,对偏差值过高的案例,系统自动作出提醒。
(五)智能语音庭审
庭审现场,音频采集设备会将录入的语音进行AI识别,并进行实时输出给现场的记录人员。记录人员可以同步编辑整理,最后形成电子卷宗归档。同时在智能语音庭审系统的基础上,包括音频、文档和照片在内的信息能够形成电子卷宗归档保持到系统中,法官可以在人工智能和大数据技术的辅助下更便捷的调用案件的信息。
三、人工智能在智慧法院领域发展的困境:
(一)个人信息泄露及隐私权的侵犯。
人工智能分为信息采集——算法——人工智能具体应用三个阶段,其中最为重要的是信息采集阶段,正是以海量大数据为基础,才会产生人工智能具体应用的成果。而当今掌握大量用户数据的组织并非政府部门,而是企业。智慧法院的建设中不得不依赖于拥有技术和数据的开发企业与技术团队。
若在人工智能系统开发利用过程中,一旦因管控不严或系统遭遇恶意攻击,引发个人信息或隐私大量泄露,会造成司法部门的公信力降低,甚至出现会危及人身和财产安全的情景。
(二)人工智能技术上的困境
1.目前,我们的法律领域对人工智能以及大数据的运用,基本停留在对大量数据的初步分析,人工智能在法律领域对于法官审判案件只能起到辅助作用。
司法活动是进行价值判断的过程,价值判断就需要作出选择,而人工智能作出的选择是基于计算的基础,虽然人工智能可以运用超强的计算能力去模仿人,但是要其来作价值判断,当前在技术上存在局限性。
2.在当下针对司法人工智能系统,开发企业和技术团队会面临一些现实问题。人工智能系统的一个基本原则是GIGO (Garbage In Garbage Out):即“垃圾进、垃圾出”。
这源于人工智能领域严重依赖于大量的数据流,而作为素材数据的海量历史裁判文书作为后续准确审判参考的基础数据库存在难度,以及目前种种原因,还无法满足司法透明性原则。
3.我国属于大陆法系,并非判例法,特别是劳动争议案件,存在区域性,“同案不同判”的现象,同一行为模式、多种法律结果会造成为人工智能大数据形成的知识图谱样本缺失、紊乱或矛盾,使得计算结果出现笼统、不精准。
(三)人工智能对司法审判带来的负面影响
审判过程的魅力在于辩论,司法的规律是存在不确定性,但是人工智能的大数据算法会得出单一的审判结果作为参考。司法活动应有对抗与协商,如果过于依赖人工智能的计算,就会使得审判员的主体地位可能会受到动摇,司法规律也会受到影响。
(四)人工智能新技术的应用对于审判人员提出更高的要求。
人工智能的进入会打破传统工作的模式,新技术的使用将会对审判人员提出更高的要求。尤其是互联网、电子签名、区块链等代表技术在智慧法院中的逐渐应用,都要求审判员尽快适应新技术、新信息的吸收和应用。
(五)生成式人工智能新技术的快速发展将带来的变革问题。
从目前已经投入使用的人工智能产品中看,部分智能庭审系统甚至已经能够基本代替书记员的记录工作,加快了庭审进度。特别是生成式人工智能的快速发展应用,也将给传统的审判模式带来结构性与根本性的变革。
四、人工智能在智慧法院的搭建与创新发展建议:
(一)加强对个人数据和隐私权的保护,提高公信力。
1.应明确合理定位数据采纳的具体范围,保证当事人对数据采纳的知情权,了解数据将如何被搜集使用;
2.加强对于合作企业及开发人员的严格审查,确保被收集的数据处于安全管控,对可能产生的数据和隐私泄露的情况作好预防;
3.加强对人工智能系统的监管。对于人工智能介入法律领域,各个环节应加强监管,备好人工智能系统出现突发问题的紧急应对措施;
4.国家通过法律或宣传引导,应加大打击侵害个人信息及隐私违法行为的力度,保护公民数据及隐私安全。
(二)加强在法律领域人工智能技术的发展。
1.在人工智能程序编制的过程中应加强公开、透明、问责制,在提供作为计算的大数据样本时,应注意基础数据的筛查。这需要较长的时间,逐步使得提供的样本数据具有参考性、有效性、准确性;
2.增加法律、人工智能编程复合型人才的培养。
在未来,应加强法律、人工智能编程复合型人才的培养,使法律人士与人工智能技术更好的结合,更好服务于审判工作,从而进一步加强内部对于人工智能系统的监管。
(三)合理定位人工智能在法律领域的地位。
司法审判在案件证据、还原案件事实,应运用法律、常识综合判断处理,是一个复杂的过程。人工智能在法律领域的广泛使用,并不是为了淘汰审判人员,而是在案件数量日益上升的今天,人工智能可以作为一个得力的审判助手,实现案件程序“繁简分流”,案件审判工作更为精准,提高审判效率,而不是替代审判。
以ChatGPT为代表的生成式人工智能技术快速迭代发展,全球首个由ChatGPT给出的法院判决已经在哥伦比亚产生,有人称其为“全球AI审判第一案”[ 唐应茂,《生成式人工智能助力审判工作现代化》,中国应用法学,2024]。对此,最高人民法院曾多次强调,无论技术发展到何种水平,人工智能都不得代替法官裁判,人工智能辅助结果仅可作为审判工作或审判监督管理的参考,确保司法裁判始终由审判人员作出,裁判职权始终由审判组织行使。
五、结语:
任何技术都是双刃剑,人工智能也不例外。我们在享受最新技术带来的便利时,也不能忽视与之相关的安全问题。
人工智能系统在智慧法院的应用应在数据隐私保护、技术许可的条件下,进行分阶段逐步推进,但不得不加强对于在技术发展后期,可能出现的“强人工智能”带来的技术安全、伦理方面的关注,使得人工智能技术作为“得力工具”更好的运用于法律领域,服务于审判工作,为审判人员减负,提升工作效率。
责任编辑:广汉
声明:
本网站图片,文字之类版权申明,因为网站可以由注册用户自行上传图片或文字,本网站无法鉴别所上传图片或文字的知识版权,如果侵犯,请及时通知我们,本网站将在第一时间及时删除。

征稿启事
品牌推荐更多>>