.jpg)
时间:2022-07-04 16:34:59 来源:
[法安导读]以下推荐政法综治联防联控业务规划全文,供参考。
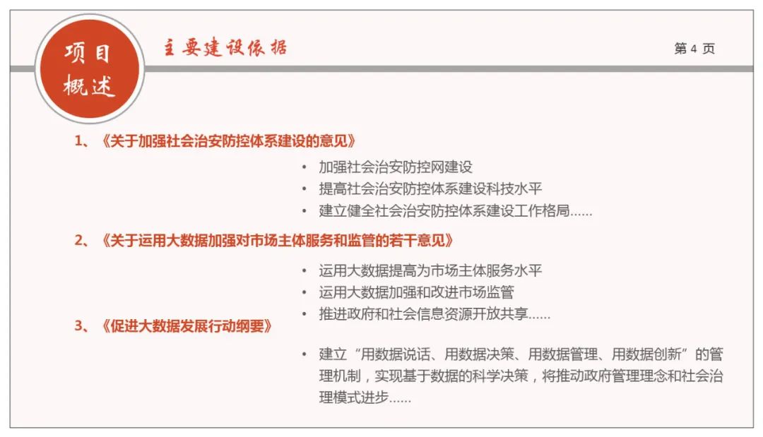
以十八大精神为指导加强和创新社会管理,加快形成党委领导、政府负责、社会协同、公众参与、法治保障的社会管理体制。加强和创新社会管理,必须进一步完善社会安全体系建设,全面构筑"党委领导、政府主导、综治协调、各部门齐抓共管、社会力量积极参与"的社会治安防控体系建设工作格局。
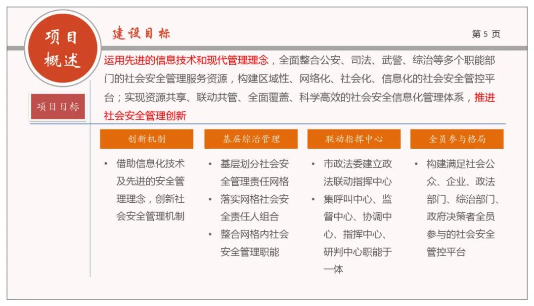
方案建设目标:运用先进的信息技术和现代管理理念,全面整合公安、司法、武警、综治等多个职能部 门的社会安全管理服务资源,构建区域性、网络化、社会化、信息化的社会安全管控平台;实现资源共享、联动共管、全面覆盖、科学高效的社会安全信息化管理体系,推进社会安全管理创新。
方案架构设计(见正文):
>云平台架构>联动指挥中心建设>社会安全云数据中心建设>网格化管理机制建设>风险评估机制建设>传统手段+物联网监控>电脑应用+手机APP应用
方案建设内容:
一套社会安全管理运行机制及标准规范体系•工作指南、实施办法、标准规范、网格建设标准
一个政法联动指挥中心•监督、指挥、监测监控、联席会议、研判
一个社会安全云计算中心•资源数据整合、数据共享交换、云服务提供
一张政法专网•政法专网、应急指挥网……
一张图•安全管理一张图、风险隐患一张图……
一张视频监控网•社会安全视频监控网
一套系统•监督平台、协同工作平台、研判分析平台、平安通……
以下推荐政法综治联防联控业务规划全文,供参考。
责任编辑:晓莉
声明:
本网站图片,文字之类版权申明,因为网站可以由注册用户自行上传图片或文字,本网站无法鉴别所上传图片或文字的知识版权,如果侵犯,请及时通知我们,本网站将在第一时间及时删除。

征稿启事
品牌推荐更多>>