.jpg)
时间:2025-02-19 17:26:43 来源:
[法安导读]以下推出的是《智慧检务篇 | 创新经验之“民间借贷领域职业放贷人类案监督模型”》
为深化政法智能化建设,加强“智慧治理”“智慧法院”“智慧检务”“智慧警务”“智慧司法”等信息平台建设,深入实施大数据战略,实现科技创新成果同政法工作深度融合。法制日报社已连续举办了七届“政法智能化建设技术装备及成果展”。
作为装备展配套活动,法制日报社于2024年3月继续举办了2024政法智能化建设创新经验征集宣传活动,活动征集了“智慧治理”“智慧法院”“智慧检务”“智慧警务”“智慧司法”创新经验。
在2024年7月10日至11日举办的成果展上,对入选的创新经验进行了集中展示,并已编辑整理成册——《2024政法智能化建设创新经验汇编》。
该汇编分为智慧治理篇、智慧法院篇、智慧检务篇、智慧警务篇、智慧司法篇五个篇章,为政法信息化、智能化建设提供及时、准确、 实用的资讯信息与经验观点。
应广大读者要求,我们特开辟专栏,将部分创新经验进行展示,敬请关注!
以下推出的是《智慧检务篇 | 创新经验之“民间借贷领域职业放贷人类案监督模型”》

民间借贷领域职业放贷人类案监督模型
山东省威海市环翠区人民检察院
一、模型概述
威海市环翠区人民检察院(以下简称环翠区院)在办案中发现法院对部分涉及职业放贷人的民间借贷纠纷案件适用法律错误线索。根据《最高人民法院关于印发<全国法院民商事审判工作会议纪要>的通知》,未依法取得放贷资格的以民间借贷为业的法人,以及以民间借贷为业的非法人组织或者自然人从事的民间借贷行为,应当依法认定无效。同一出借人在一定期间内多次反复从事有偿民间借贷行为的,一般可以认定为是职业放贷人。通过对该线索特征分析发现,可以创建大数据监督模型,提炼同一原告、密集起诉等数据要素特征,通过数据筛查、人工比对等方式,纠正涉职业放贷人民事生效裁判;同步加强民事审判程序、民事执行活动监督;针对法院案件管理漏洞,制发社会治理类检察建议;针对民间借贷利息个税征缴问题,督促税务机关依法履职,并制发社会治理类检察建议;同步审查民间借贷存在的高利转贷问题,将刑事案件线索移交刑事部门。
该监督模型由环翠区院创建,通过该监督模型排查出一批案件线索,取得法律监督成效。
一、数据分析
(一)数据来源
1.法院裁判文书数据(来源于人民法院)
2.民事案件卷宗(来源于人民法院)
3.民事执行终结案件数据(来源于人民法院)
4.个人所得税征缴数据(来源于税务机关)
(二)数据分析步骤
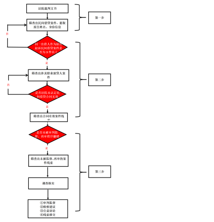
第一步:要素筛查。依托法院裁判文书筛选出本地民事判决案由为民间借贷纠纷案件,并提取原被告姓名、身份信息等关键词。
第二步:数据比对。首先,将第一步筛查出同一出借人作为原告起诉民间借贷案件3件以下,且时间跨度大的案件排除;其次,将判决已认定民间借贷合同无效的案件排除;最后,将判决已通过审判监督程序或再审程序被撤销的案件排除。
第三步:调查核实。调取第二步筛查出案件的卷宗材料,对案件信息进行分析研判,综合考量涉案合同利率水平、格式化程度、出借金额、资金来源等特征及关联出借人情况,对涉案原告是否构成职业放贷人进行审查,鉴于职业放贷人的概念首次出现于九民会议纪要,因此建议将符合民事生效裁判监督条件且立案时间在该纪要出台之后的案件纳入监督范围;对法院在审判实践中未采取有效措施从源头防范职业放贷人利用诉讼程序将非法利益合法化的问题,发出社会治理类检察建议;对可能涉及刑事犯罪的,将相关案件线索移交刑事检察部门。
(三)数据延伸
在对职业放贷人的认定过程中,对于出借人一方,纪要中虽然使用的是“同一出借人”的概念,但在实践中可能存在规避识别现象,即职业放贷人通过债权转让方式主张权利,或者职业放贷人躲至幕后,改由通过其近亲属作为出借人。因此,在具体案件中,需要对关联出借人在一段时间内所涉的民间借贷案件数量、利率水平、合同格式化程度、出借金额、资金来源等特征进行审查。针对此情况,可利用上述模型对被告姓名、身份信息进行提取,筛查出重复被提起民间借贷诉讼的被告,并初步进行人工审查,将所涉案件虽为3件以下、但系同一姓氏的原告进行重点标记,再调阅涉案卷宗进一步进行人工审查,以确保没有遗漏。
(四)技术实现
本项目模型研发主要基于图像识别,智能AI算法,大数据等技术,将民事判决、裁定书进行PDF转换、图像识别、AI算法提取,后期再经过专业的数据分析处理,形成对统计分析报表。针对此模型,环翠区院再次进行改进优化,利用可视化技术,实现对案件结果的动态管理。通过全面数字化、可视化,可以直观发现问题和统计数据,进而达到提升办事效率的目的。
二、模型应用情况
(一)提升检察办案质效。通过数据碰撞,筛查出案件线索98条,已办理民事生效裁判监督案件3件,均发出再审检察建议,法院已采纳,涉案金额818万余元;办理民事执行监督案件5件,均发出检察建议,采纳率100%;办理民事审判程序监督案件2件,均发出检察建议,采纳率100%。
(二)助推溯源治理。同一原告、密集起诉是认定职业放贷人的标准之一,容易在早期发现并进行预防,为防范职业放贷人利用诉讼程序将非法利益合法化,向法院提出社会治理类检察建议,建议搭建内部信息共享平台,建立健全风险预警机制,法院已回复并采纳。
(三)实现“四大检察”融合监督。
1.实现与公益诉讼检察业务融合。针对民间借贷案件中普遍存在借款利息的情况,对此次模型进行创新优化。调取2019年至今执行终结案件数据近6000条,通过人工审查,发现税务部门对通过强制执行程序获得利息收入但没申报、缴纳个人所得税的行为未依法履行监督管理职责,依法进行监督。
2.实现与行政检察业务融合。针对税务机关在民事执行案件个税征缴工作中普遍存在漏征漏缴的问题,向其制发社会治理类检察建议,建议其与法院建立工作协调和信息共享机制,依法完善征缴制度,及时堵塞税收漏洞,切实保护国家财产。
3.实现与刑事检察业务融合。一方面,民事检察部门可以及时向刑事检察部门提供涉嫌高利转贷、“套路贷”等犯罪线索;另一方面,刑事检察部门在办案过程中发现民事案件线索时,可以提前介入,同步引导取证固证,收集民事检察监督需要的相关证据,实现刑民有机融合。
上述监督模型易操作、可复制性强、实用性强,极大提高了线索发现效率,具有推广意义。各地熟练掌握监督模型应用后,可根据本地情况,在数据获取与治理效果方面,进一步拓展应用范围,创新、优化场景应用。
附:办案指引导图

责任编辑:晓莉
声明:
本网站图片,文字之类版权申明,因为网站可以由注册用户自行上传图片或文字,本网站无法鉴别所上传图片或文字的知识版权,如果侵犯,请及时通知我们,本网站将在第一时间及时删除。

征稿启事
品牌推荐更多>>