.jpg)
时间:2023-12-25 16:12:22 来源:
[法安导读]以下推出的是《智慧检务篇 | 创新案例之“刑事执行检察‘鹰眼’数智平台”》
为深化政法智能化建设,加强“智慧治理”“智慧法院”“智慧检务”“智慧警务”“智慧司法”等信息平台建设,深入实施大数据战略,实现科技创新成果同政法工作深度融合。法制日报社已连续举办了六届“政法智能化建设技术装备及成果展”。
作为装备展配套活动,法制日报社于今年3月继续举办了2023政法智能化建设创新案例及论文征集宣传活动,活动征集了“智慧治理”“智慧法院”“智慧检务”“智慧警务”“智慧司法”创新案例、方案、产品、论文,6月25日结果揭晓发布。入选的各类创新案例、方案、产品、论文在7月10日至11日举办的成果展上进行了集中展示,并已编辑整理成册——《2023政法智能化建设创新案例及论文汇编》。
该汇编分为智慧治理篇、智慧法院篇、智慧检务篇、智慧警务篇、智慧司法篇五个篇章,为政法信息化、智能化建设提供及时、准确、 实用的资讯信息与经验观点。
应广大读者要求,我们特开辟专栏,分别将部分创新案例、创新方案、创新产品、创新论文进行展示,敬请关注!
以下推出的是《智慧检务篇 | 创新案例之“刑事执行检察‘鹰眼’数智平台”》

刑事执行检察“鹰眼”数智平台
助力刑事执行“双违”监督
江苏省如皋市人民检察院
为落实最高人民检察院关于“深化落实国家大数据战略,充分运用信息化、大数据推进‘四大检察’、‘十大业务’,提升法律监督质效”精神,如皋市人民检察院在江苏省人民检察院的指导下,联合相关软件公司,成功研发刑事执行检察“鹰眼”数智平台(简称“鹰眼系统”),为维护监管场所秩序的稳定、刑事诉讼活动的顺利进行,刑事被羁押人权益的保护,迅速准确地发现监管场所的违法、违规活动(简称“两违”)等,提供及时有效的大数据支持,助力“巡回检察”和司法办案工作精进开展。
一、建设背景
刑事执行检察职能多,监管场所监控数据多,但人员配备少是当前刑事执行检察工作普遍面临的困境,审查监控录像作为刑事执行检察的重要手段,但因监控录像这一特有的非结构化大数据,具有点多、面广、量大的特点,在刑事执行检察的工作实践中,审查监管场所监控录像工作普遍存在“一多二少”的问题:
(一)监控录像多
以如皋市看守所为例,共有视频探头483个,每天存储的监控录像资料10个T以上。想要完整回放审查前一天的监控,按每人每天工作8小时计,需要986个人同时专注于这项工作,显然不合实际。
(二)检察人员少
当前刑事执行检察工作涵盖近看守所检察、社区矫正检察、财产刑执行检察和司法工作人员职务犯罪侦查等10余项职能工作,但人员配备普遍较为薄弱,部分基层检察院甚至没有专门的刑执检察部门,从事刑事执行检察的员额检察官,同时还要办理一定比例的刑事案件。
(三)数据利用少
监管场所监控存储设施实际上长期处于闲置空转状态,如果监管场所不发生重大事件、事故,大量监控视频基本无人查看。即使查看,也是人工审查,效率极低。
针对以上问题,如皋市院决定向大数据要生产力。2021年以来,在江苏省院五部的直接指导下和南通市院的帮助下,该院组建了“云执检”复合型办案研发团队,建成全国首家刑事执行“云检察室”,积极探索数据赋能,构建法律监督模型,采用科技与人工相结合、用智能替代人力的模式,自主研发出了鹰眼系统”。

刑事执行检察“鹰眼”数智平台登陆界面
二、核心技术
“鹰眼系统”依托“移动侦测”和“抽帧压缩”两项核心技术,对监管场所监控视频和监管平台数据进行自动适时抓取识别、自动分析研判预警,通过快速筛检、快速定位、快速串联,以科技研判和人工审查相结合的方式,实现对海量监控录像的快速审查。
“移动侦测”是运用AI技术对监控视频和监管平台数据自动精准筛选、对比耦合、抓取识别,速度快、指向准、精度高。“抽帧压缩”(具有自主著作权)是指以100倍速对抓取的异常画面进行抽帧压缩,节约人力资源,降低存储难度。
三、系统创新点
(一)设置监督规则
1.主要规则。研发“鹰眼系统”的终极目标是“精准监督”,而要实现这一目标,必须确定相关监督规则。根据检察“两违”工作的具体要求,设置了“去无取有”“序取无序”“动中取静”的“三取规则”。
(1)“去无取有”即:以监管场所关键位置(如AB门、监区门、通道过道、监所大门等)的监控录像为数据源,运用“移动侦测”技术进行智能筛检,自动将监控录像中无人员、无车辆的部分过滤去除,并将筛检出的若干段有人、有车的监控录像进行提取整合,形成有审查价值的新录像,方便检察官快速判断是否发生重大事件事故或存在事件事故隐患。
(2)“序取无序”即:以劳动车间、监室等有秩序场所的监控录像为数据源,运用“移动侦测”技术,根据时间和地点两个维度,建立“场景驱动”研判模型,如发现三人以上异常聚集、被监管人员按报警铃等异常行为,自动识别记录发生的时间段和位置点数据,截取保存。
(3)“动中取静”即:以监室、谈话室、民警办公室监控录像为数据源,运用“移动侦测”技术,以特殊时间(如放风时间、开饭时间)和特殊动作(如被监管人员长时间固定不动)为监督触发基点,自动抓取违规约束被监管人、未及时有效救治等行为。既有助于预防监管场所重大伤亡事故的发生,又可快速查处事故背后可能存在的职务犯罪行为。
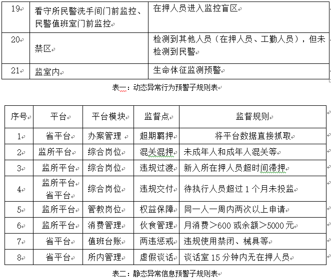
2.子规则。此外,还提炼设置了可供数据碰撞的运算子规则,包括民警单人提讯、连续提讯超过12个小时、在押人员进入监控盲区等21个动态异常行为和混关混押、超期未投监等8个静态异常信息,构建智能综合研判的架构模式。


(二)智能综合研判
“鹰眼系统”在运算过程中根据上述规则,碰撞识别到异常情况后自动识别抓取、分析研判并分级预(报)警,对于轻微违法行为黄色预警,提醒检察官每周关注,对于严重违法行为橙色预警,提醒每天关注,对于被监管人员非正常死亡、脱逃等行为红色报警,同步推送至检察官手机,其中对于红橙两类预(报警)信息,系统自动截取异常监控录像,抽帧压缩后即时推送至待审查页面,经核实存在“双违”情形的,生成新的案件,并将这些监控录像或数据作为办案证据附件上传待查。
四、运用成效
“鹰眼系统”利用数据碰撞,实现AI智能和人工审查相结合的模式,颠覆了“大海捞针”式的原有刑执监督模式和“一张嘴、一支笔、一张纸”式的传统巡回检察监督模式,直接把证据和线索“摆到检察官面前”,极大提高了质效,真正实现全天候、全覆盖、无死角监督。
如皋市院依托“鹰眼系统”,实行“三必查+随机抽查+专项巡查”相结合的审查机制,自2021年11月19日运行以来,系统累计预警346次,准确率89.5%,共协助检察官精准发现日常监管和在押人员权益保障等方面存在的“双违”线索62条。2022年3月16日,系统被南通市院在全市推广应用,2023年4月7日被江苏省院以现场会的形式向全省推广应用,涵盖了看守所检察、监狱检察、巡回检察和指定居所监室居住检察等多项刑事执行检察业务,运行效果良好。
(一)赋能监管场所检察
如,通过“鹰眼系统”预警发现,辩护律师在会见时,私自把会见室的隔离保护膜撬开,将一审的庭审等书面材料给犯罪嫌疑人;辩护律师在会见犯罪嫌疑人时,当场用自备的手机给犯罪嫌疑人与其家属通话。又如,对某市看守所驻所检察室硬盘录像机上存储的监控录像审查时,“鹰眼系统”发现两个时间段内,民警带3名留所服刑人员送饭、分饭行为,严重违反公安部2009年下发的《关于禁止看守所使用留所服刑罪犯从事工勤工作的通知》(公监管﹝2009﹞175号)的规定。再如,通过“鹰眼系统”预警发现,民警与在押人员谈话过程中,将在押人员单独留在谈话室内1分钟左右,具有一定的安全隐患。对于上述情形均予以监督纠正。
(二)赋能交叉巡回检察
“鹰眼系统”共应用于江苏省院组织的监狱巡回检察3次,南通市院组织的看守所巡回检察7次,均圆满完成监控视频证据固定工作。如,南通市院巡回检察组在对某看守所开展巡回检察期间,“鹰眼系统”共发出混关混押异常监控信息5次。经核查,上述异常信息预警准确无误。巡回检察组就该问题制发了纠正违法通知书,获采纳。
(三)赋能“指定居所”检察
“鹰眼系统”共对5起指定居所监视居住进行了检察监督,仅用不到11个小时就完成了对1080余小时监控录像资料的审查。发现办案人员违反规定对5名犯罪嫌疑人使用手铐,多次给2名犯罪嫌疑人戴头罩,均发出纠正违法通知书予以纠正。
五、后记
充分运用“鹰眼系统”,检察人员可以更加科学、精准、高效地开展看守所检察工作,便于检察环节及时发现并介入监管场所的虐待被监管人,被监管人非正常死亡,重大安全生产事故,刑讯逼供等严重违法事件事故,以及这些重大事件事故背后隐藏的职务犯罪线索,对有效发挥派驻检察工作实效,助力上级院交叉巡回检察,最大程度保证在押人员生命安全,维护监管场所秩序稳定,保障刑事诉讼活动的顺利进行,实现刑事执行监管和检察工作的双赢共赢,意义十分重大。此外,借助“鹰眼系统”的外溢效应,不仅可以助力巡回检察和刑事检察办案,而且可以助力其它所有需要快速审查大量监控录像、固定证据的检察条线办案,如侦监公诉、公益诉讼(对污染环境等监控录像等的审查)等。
责任编辑:晓莉
声明:
本网站图片,文字之类版权申明,因为网站可以由注册用户自行上传图片或文字,本网站无法鉴别所上传图片或文字的知识版权,如果侵犯,请及时通知我们,本网站将在第一时间及时删除。

征稿启事
品牌推荐更多>>