.jpg)
时间:2023-10-23 16:00:17 来源:
[法安导读]以下推出的是《智慧法院篇 | 创新案例之“南通法院智慧物证管理系统”》
为深化政法智能化建设,加强“智慧治理”“智慧法院”“智慧检务”“智慧警务”“智慧司法”等信息平台建设,深入实施大数据战略,实现科技创新成果同政法工作深度融合。法制日报社已连续举办了六届“政法智能化建设技术装备及成果展”。
作为装备展配套活动,法制日报社于今年3月继续举办了2023政法智能化建设创新案例及论文征集宣传活动,活动征集了“智慧治理”“智慧法院”“智慧检务”“智慧警务”“智慧司法”创新案例、方案、产品、论文,6月25日结果揭晓发布。入选的各类创新案例、方案、产品、论文在7月10日至11日举办的成果展上进行了集中展示,并已编辑整理成册——《2023政法智能化建设创新案例及论文汇编》。
该汇编分为智慧治理篇、智慧法院篇、智慧检务篇、智慧警务篇、智慧司法篇五个篇章,为政法信息化、智能化建设提供及时、准确、 实用的资讯信息与经验观点。
应广大读者要求,我们特开辟专栏,分别将部分创新案例、创新方案、创新产品、创新论文进行展示,敬请关注!
以下推出的是《智慧法院篇 | 创新案例之“南通法院智慧物证管理系统”》

南通法院智慧物证管理系统的研发与应用实践
江苏省南通市中级人民法院
南通通州湾江海联动开发示范区人民法院
【摘 要】:为更好地服务于知识产权案件审判工作,南通通州湾江海联动开发示范区人民法院(下称通州湾示范区法院)在江苏省南通市中级人民法院(下称南通中院)的指导下,大力探索物证管理新模式,创新研发了南通法院智慧物证管理系统。该系统通过技术手段解决了知识产权侵权物证电子化采集、固化、保管、调取等难题,显著提升了办案质效。
一、建设背景
知识产权案件相较于一般民事案件,往往伴随有大量的物证和书证,书证通过扫描即可实现电子化,而物证因形态各异,因而存在采集难、固化难、调用难的困难。如何对办案过程中所收取的大量知识产权侵权物证进行高效地采集、保管、查阅和流转,成为人民法院亟需解决的问题。
为此,南通中院以两级法院无纸化应用成果为基础,以深入推进“电子诉讼应用工程”为契机,深入探索知识产权物证管理新模式,指导通州湾示范区法院通过创新物证数字化采集方案、多手段固定电子物证、全流程闭环管理物证等方式,最大限度提升物证使用效率的同时,减轻了法院对物证的保管压力,实现了电子物证的高效利用。
二、建设内容
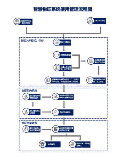
(一)创新建设电子物证中间库,规范物证管理工作流程
电子物证中间库,整体划分为三部分区域——物证登记区、物证采集区以及物证保管区。物证登记区主要为物证管理员进行物证的出入库交接、RFID标签打印、确认签字、物证确认单打印等工作;物证采集区主要提供不同的采集方式,涵盖高拍仪、环拍采集台、家纺物证升降式悬挂装置,用于适应不同形态和需求的物证电子化采集;物证保管区主要提供对完成电子化采集后仍需入库保管的实体物证的统一集中存放。

图1南通法院电子物证中间库平面布局图
在物证管理流程方面,传统实体物证采用业务庭室各自负责保管的方式,权责划分不清晰。现采用各类物证在电子物证中间库统一保管的方式,并对物证的管理工作流程进行了一系列的规范,能够提升物证管理的效率,以及物证保管的可追溯性。

图2南通法院电子物证中间库管理流程
(二)创新研发智慧物证管理系统,最大化发挥电子物证应用能力
创新点一:创新物证数字化采集方案。一是在支持物证平面采集的基础上,率先研发形成了物证三维环拍采集专用设备,能一键对物证完成360°的4K级超清采集与合成处理,真实还原物证原有样态。二是针对南通本地管辖范围内常见的家纺类物证存在的面积较大、不易展开的特点,创新设计家纺物证升降式悬挂装置,实现对该类物证的花纹设计全貌以及商标等细节的多方位采集,便于法官进行创意设计侵权的调查分析。三是对于不便于搬运到法院的特殊物证,提供手持式三维扫描采集方式,在现场对物证进行扫描采集后,回传导入系统形成三维电子物证模型,为法院审理、当事人参与诉讼节省了大量人力物力。
创新点二:多手段固定电子物证。应用区块链前沿技术,通过对物证外观及拆封过程录音录像、采集完成的电子物证自动上区块链存证、提交人身份核验与电子签名等技术对物证进行采集固定,大幅提升了电子物证的可信度,彰显人民法院公信力。
创新点三:全流程闭环管理实体物证。设计分类管理流程,针对实体物证完成电子化采集且当事人无异议的,实物可当场退还,减少法院保管物证的压力。对于确需保管的实体物证,实现物证智能标签化管理,异常带离进行预警并保障全过程可回溯。
创新点四:采集过程实时传输即时入卷并可供当事人实时查看。对于物证的电子化采集过程与采集后形成的电子物证,可以实时传输至系统,并且第一时间进行电子卷宗系统的归档,以供案件承办法官进行在线查阅、比对和当事人实时查看。
创新点五:对接庭审系统。开庭时支持线上、线下随时调取包括物证在内的案件所有信息,对物证可以360°拖动呈现实时展示,审判活动不再受空间限制,极大的提升了诉讼效率。
相较传统实体物证的管理模式,南通法院智慧物证管理系统紧贴法院物证管理实际需求,运用前沿科技并结合实际需求灵活创新,解决了物证采集难、保管难、使用难的问题,最大限度提升物证使用效率的同时,减轻了法院的物证保管压力,实现了电子物证的高效利用。
三、实践成效
自2022年7月,南通法院智慧物证管理系统在通州湾示范区法院试点应用。截至2023年6月31日,通州湾示范区法院已利用该系统扫描物证530余件,开庭审结案件310余件,累积节省置物空间约220平方米。系统的应用有效节约了司法资源,提升了人民群众的司法获得感,取得了显著成效。
四、前景展望
在人民法院电子卷宗随案同步生成和深度应用的背景下,南通法院智慧物证管理系统的研发和应用是电子卷宗深度应用的补齐。下一步,南通中院将以通州湾示范区法院试点成果为基础将南通法院智慧物证管理系统推广到其他案件领域,同时引入人工智能技术,实现电子化物证的自动比对,进一步提升南通法院智慧物证管理系统应用成效。
责任编辑:晓莉
声明:
本网站图片,文字之类版权申明,因为网站可以由注册用户自行上传图片或文字,本网站无法鉴别所上传图片或文字的知识版权,如果侵犯,请及时通知我们,本网站将在第一时间及时删除。

征稿启事
品牌推荐更多>>