.jpg)
时间:2023-12-05 16:31:28 来源:
[法安导读]鲁西新区雪亮工程建设项目招标公告。采购单位:菏泽市公安局鲁西新区分局;开标时间:2023年12月22...
一、项目基本情况
项目编号:SDGP371791000202302000160
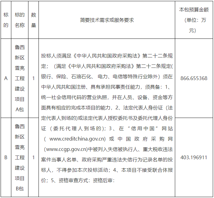
项目名称:鲁西新区雪亮工程建设项目
预算金额:12,698,522.79元
最高限价:A包:8,666,553.68
B包:403.196911
采购需求:

二、申请人的资格要求
1.满足《中华人民共和国政府采购法》第二十二条规定;
2.本项目的特定资格要求:详见招标文件。
三、获取招标文件
1.时间:2023年12月01日08时30分至2023年12月07日17时30分,每天上午08:30至12:00,下午12:00至17:30(北京时间,法定节假日除外)
2.地点:中国山东政府采购网、菏泽市政府采购公共服务平台、鲁采采电子招投标交易平台(https://www.lucaicai.com)。
3.方式:①潜在投标人需在(2023年12月01日08时30分至2023年12月07日17时30分,北京时间,法定节假日除外)中国山东政府采购网进行网上注册。②潜在投标人还须在采购文件规定的时限内登录鲁采采电子招投标交易平台(网址:https://www.lucaicai.com)下载电子版招标文件,逾期未下载造成本项目采购活动无法参加,后果自负。③关于本项目的变更、修改、澄清、补充内容及对项目的暂停、延期通知等情况均在发布招标公告的媒介同时发布。投标人自行查阅网站信息,或于开标前向招标代理机构电话询问确认,未按要求查阅者自行承担相应后果,恕不予单独告知。
四、提交投标文件截止时间、开标时间和地点
1.截止时间:2023年12月22日09时30分(北京时间)
2.地点:菏泽市公共资源(国有产权)交易中心评标室及鲁采采电子招投标交易平台(https://www.lucaicai.com)
五、开启
1.开启时间:2023年12月22日09时30分(北京时间)
2.开启地点:菏泽市公共资源(国有产权)交易中心评标室及鲁采采电子招投标交易平台(https://www.lucaicai.com)
六、公告期限
自本公告发布之日起5个工作日。
七、其他补充事宜
重要说明:
本项目为电子交易,在鲁采采电子招投标交易平台递交加密版电子投标文件,网上开标以电子投标文件为准,电子版投标文件必须电子签章。在线递交电子投标文件前,投标人应当使用投标文件编制工具客户端及CA为投标文件加密,加密时投标文件均只能使用同一把企业CA证书进行加密,否则引起的解密失败的责任由投标人自行承担。CA办理有一定周期,详见鲁采采电子招投标交易平台“CA及签章办理”栏目内容相关通知(https://www.lucaicai.com/ca-handle)招标文件一经发布,视作已发放给所有投标人(发布时间即为发出招标文件的时间),各投标人应随时关注项目信息并及时下载电子版招标文件和各类澄清答疑等,否则所造成的一切后果由投标人自负。
七、对本次招标提出询问,请按以下方式联系
1.招标人信息
名称:菏泽市公安局鲁西新区分局
地址:菏泽市开发区广州路399号
联系人:李振
联系方式:18853016555
联系方式:
2.招标代理机构信息
名称:中鸿信工程咨询有限公司
地址:菏泽市开发区人民路公园大厦601室
联系人:朱志会
联系方式:18354065001
责任编辑:晓莉
声明:
本网站图片,文字之类版权申明,因为网站可以由注册用户自行上传图片或文字,本网站无法鉴别所上传图片或文字的知识版权,如果侵犯,请及时通知我们,本网站将在第一时间及时删除。

征稿启事
品牌推荐更多>>