.jpg)
时间:2023-01-06 16:17:44 来源:
[法安导读]社会治安视频监控建设及运维租赁服务采购项目招标公告。采购单位:梅州市公安局梅县区分局;开标时间:20...
一、项目基本情况
项目编号:441421-2023-00023
项目名称:梅州市公安局梅县区分局社会治安视频监控建设及运维租赁服务采购项目
采购方式:公开招标
预算金额:12,470,400.00元
采购需求:
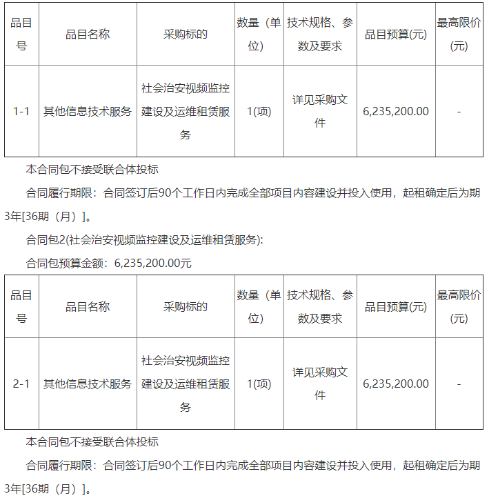
合同包1(社会治安视频监控建设及运维租赁服务):
合同包预算金额:6,235,200.00元

二、申请人的资格要求
1.投标供应商应具备《政府采购法》第二十二条规定的条件,提供下列材料:
(1)具有独立承担民事责任的能力:具有独立承担民事责任的能力:具有独立承担民事责任能力的法人、其他组织或者自然人,法人或其他组织的提供营业执照等证明文件(复印件){分支机构参与投标的,需提供具有法人资格的总公司出具的合法授权书(或提供在有效范围、有效时间内出具的授权书,多层授权关系证明文件须明晰并加盖相应授权公司公章),并同时提供总公司或授权公司的营业执照副本复印件,分支机构在具有法人资格的总公司授权后,可使用其总公司或授权公司的财务状况、人员信息、公司资质及业绩等信息}。
(2)有依法缴纳税收和社会保障资金的良好记录:提供投标截止时间前6个月任意1个月的纳税证明及缴纳社会保障资金材料,如依法免税和依法不需要缴纳社会保障资金的,应提供相应证明文件。
(3)具有良好的商业信誉和健全的财务会计制度:提供2021年经第三方会计师事务所出具的审计报告(须包含利润表、资产负债表、现金流量表、附注)的复印件或者提供自本招标公告发布之日起由投标人基本开户银行出具的资信证明。
(4)履行合同所必需的设备和专业技术能力:按投标(响应)文件格式填报设备及专业技术能力情况。
(5)参加采购活动前3年内,在经营活动中没有重大违法记录:参照投标(报价)函相关承诺格式内容。重大违法记录,是指供应商因违法经营受到刑事处罚或者责令停产停业、吊销许可证或者执照、较大数额罚款等行政处罚。(根据财库〔2022〕3号文,“较大数额罚款”认定为200万元以上的罚款,法律、行政法规以及国务院有关部门明确规定相关领域“较大数额罚款”标准高于200万元的,从其规定)
2.落实政府采购政策需满足的资格要求:
合同包1(社会治安视频监控建设及运维租赁服务)落实政府采购政策需满足的资格要求如下:
本采购包不专门面向中小企业。
合同包2(社会治安视频监控建设及运维租赁服务)落实政府采购政策需满足的资格要求如下:
本采购包不专门面向中小企业。
3.本项目的特定资格要求:
合同包1(社会治安视频监控建设及运维租赁服务)特定资格要求如下:
(1)供应商未被列入“信用中国”网站(www.creditchina.gov.cn)“①记录失信被执行人;②重大税收违法失信主体;③政府采购严重违法失信行为”记录名单;不处于中国政府采购网(www.ccgp.gov.cn)“政府采购严重违法失信行为信息记录”中的禁止参加政府采购活动期间。(以采购代理机构于投标(响应)截止时间当天在“信用中国”网站(www.creditchina.gov.cn)及中国政府采购网(http://www.ccgp.gov.cn/)查询结果为准,如相关失信记录已失效,供应商需提供相关证明资料)
(2)单位负责人为同一人或者存在直接控股、管理关系的不同供应商,不得同时参加本采购项目(或采购包)投标(响应)。为本项目提供整体设计、规范编制或者项目管理、监理、检测等服务的供应商,不得再参与本项目投标(响应)。投标(报价)函相关承诺要求内容。
(3)投标人须具有公安技防部门颁发的《广东省安全技术防范系统设计、施工、维修资格证》叁级(含叁级)或以上资质证书(有效期内),广东省外企业须同时提供《广东省安全技术防范系统设计、施工、维修资格备案证明》(有效期内)。
合同包2(社会治安视频监控建设及运维租赁服务)特定资格要求如下:
(1)供应商未被列入“信用中国”网站(www.creditchina.gov.cn)“①记录失信被执行人;②重大税收违法失信主体;③政府采购严重违法失信行为”记录名单;不处于中国政府采购网(www.ccgp.gov.cn)“政府采购严重违法失信行为信息记录”中的禁止参加政府采购活动期间。(以采购代理机构于投标(响应)截止时间当天在“信用中国”网站(www.creditchina.gov.cn)及中国政府采购网(http://www.ccgp.gov.cn/)查询结果为准,如相关失信记录已失效,供应商需提供相关证明资料)
(2)单位负责人为同一人或者存在直接控股、管理关系的不同供应商,不得同时参加本采购项目(或采购包)投标(响应)。为本项目提供整体设计、规范编制或者项目管理、监理、检测等服务的供应商,不得再参与本项目投标(响应)。投标(报价)函相关承诺要求内容。
(3)投标人须具有公安技防部门颁发的《广东省安全技术防范系统设计、施工、维修资格证》叁级(含叁级)或以上资质证书(有效期内),广东省外企业须同时提供《广东省安全技术防范系统设计、施工、维修资格备案证明》(有效期内)。
三、获取招标文件
1.时间:2023年01月06日至2023年01月12日,每天上午00:00:00至12:00:00,下午12:00:00至23:59:59(北京时间,法定节假日除外)
2.地点:广东省政府采购网https://gdgpo.czt.gd.gov.cn/
3.方式:在线获取
4.售价:免费获取
四、提交投标文件截止时间、开标时间和地点
1.2023年02月01日09时00分00秒(北京时间)
2.递交文件地点:梅州市梅江区鸿达路9号鸿达商务楼二楼
3.开标地点:梅州市梅江区鸿达路9号鸿达商务楼二楼
五、公告期限
自本公告发布之日起5个工作日。
六、其他补充事宜
1.本项目采用电子系统进行招投标,请在投标前详细阅读供应商操作手册,手册获取网址:https://gdgpo.czt.gd.gov.cn/help/transaction/download.html。投标供应商在使用过程中遇到涉及系统使用的问题,可通过020-88696588进行咨询或通过广东政府采购智慧云平台运维服务说明中提供的其他服务方式获取帮助。
2.供应商参加本项目投标,需要提前办理CA和电子签章,办理方式和注意事项详见供应商操作手册与CA办理指南,指南获取地址:https://gdgpo.czt.gd.gov.cn/help/problem/。
3.如需缴纳保证金,供应商可通过"广东政府采购智慧云平台金融服务中心"(http://gdgpo.czt.gd.gov.cn/zcdservice/zcd/guangdong/),申请办理投标(响应)担保函、保险(保证)保函。
4.需要落实的政府采购政策
(1)《关于调整优化节能产品、环境标志产品政府采购执行机制的通知》财库〔2019〕9号。
(2)《转发财政部发展改革委生态环境部市场监管总局关于调整优化节能产品环境标志产品政府采购执行机制的通知》粤财采购[2019]1号。
(3)《政府采购促进中小企业发展管理办法》(财库〔2020〕46号)。
(4)《关于政府采购支持监狱企业发展有关问题的通知》(财库〔2014〕68号)。
(5)《关于促进残疾人就业政府采购政策的通知》(财库〔2017〕141号)。
5.供应商获取了招标文件并非意味着满足了合格、有效投标人的基本条件,最终根据投标人投标文件中的资格审查及符合性审查资料作出的结论为准。
6.计划编号:M3-202212-728001-271
7.提交纸质投标文件时间:2023年02月01日08时30分00秒。
七、对本次招标提出询问,请按以下方式联系
1.采购人信息
名称:梅州市公安局梅县区分局
地址:梅县区府前大道39号
联系方式:0753-6111278
2.采购代理机构信息
名称:广东万荟信息管理咨询有限公司
地址:梅州市梅江区鸿达路9号鸿达商务楼二楼
联系方式:0753-2299563
3.项目联系方式
项目联系人:熊小姐
电话:0753-2299563
责任编辑:晓莉
声明:
本网站图片,文字之类版权申明,因为网站可以由注册用户自行上传图片或文字,本网站无法鉴别所上传图片或文字的知识版权,如果侵犯,请及时通知我们,本网站将在第一时间及时删除。

征稿启事
品牌推荐更多>>